Created by
Created October 16, 2020
Last modified October 16, 2020
Tags No tags.

Summary

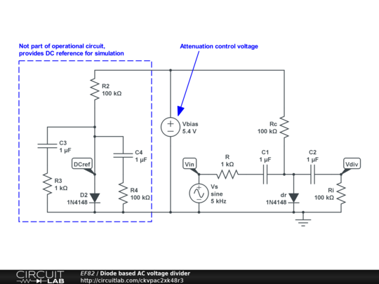
Makes use of the small-signal AC impedance of a diode to create a variable AC voltage divider.

Information for Q&A forum https://www.circuitlab.com/questions/pznh9uxg/why-my-attenuator-is-amplifying-instead/


Description

Source circuit: https://www.circuitlab.com/editor/8w474ap94v93/ by ConnorBecz

This fragment of the source circuit examines the operation of the central attenuator, emphasising the different roles of DC bias and AC impedance in the diode dr.

The default control setting (Vbias = 5.4V) gives an attenuation Vin/Vdiv of approx 2 (gain Vdiv/Vin of approx 0.5). Other typical attenuation settings might be Vbias = 1.4V (attenuation = 1.2) and Vbias = 10.4V (attenuation = 3.2).

Simulations:

DC solve - set up to give the DC resistance of diode dr.

Time-domain - set up to show Graph 1: Vin and Vdiv; Graph 2: diode dr AC voltage and current; Graph 3: AC impedance of diode dr.

Simulation notes

The mixture of DC and AC in diode dr makes for tricky simulation set-ups, hence D2.

NB two different y-axis scales in graph 2.

The spikes in T-D graph 3 are due to the fact that zero-crossings for diode dr voltage and current are at slightly different times (reactive contributions from C1,C2).

Circuit notes

Vbias separates the attenuator from the feedback (see source circuit above) for simplification of study and analysis.

Values for C1,C2,Ri trade off parasitic losses against unwieldy time constants.

D2 tracks the DC component of dr. These values are subtracted from the AC + DC in diode dr to leave the AC part only (TD sim graphs 2 and 3). The components surrounding D2 help to track the slow shifts in the DC bias point due to the reactive C1 and C2.

At 50uA DC bias point, diode dr has an AC impedance of about 910 Ohms (simulation) and 1k Ohms (datasheet).

Datasheet for 1N91x, 1N4x48: I used Figure 3 to obtain estimates of DC resistance and AC impedance at 50uA.

https://www.onsemi.com/pub/Collateral/1N914-D.PDF


Comments

No comments yet. Be the first!

Leave a Comment

Please sign in or create an account to comment.

Revision History

Only the circuit's creator can access stored revision history.