Created by
Created May 01, 2013
Last modified May 01, 2013
Tags power   relay  

Summary

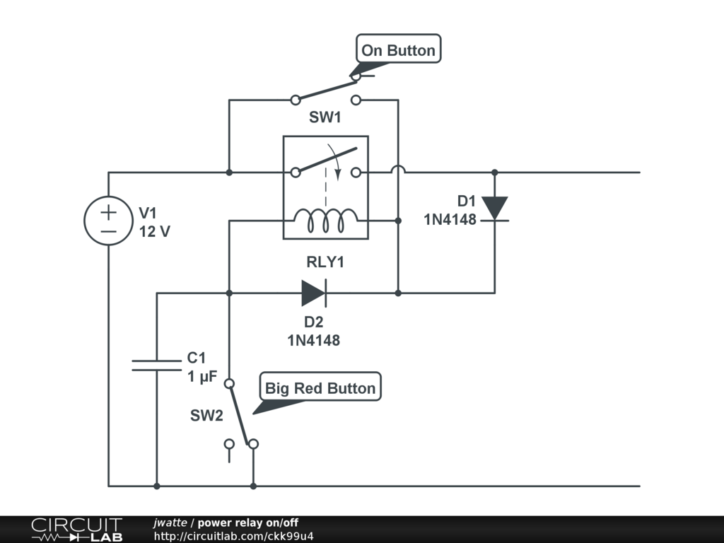
Momentary buttons provide latching "on" and "off" action for power relay.


Description

Using low-current momentary push buttons to provide "on" and "off" functionality for a high-current relay. Press "on" once to turn it on; it will stay on. Press "off" once to turn it off; it will stay off. The capacitor guards against temporary mechanical switch glitches during extreme vibration (as may be encountered in a mobile robotics platform.) This circuit should go well with the Big Red Button from Trossen Robotics: http://www.trossenrobotics.com/store/p/6362-Huge-Red-Panic-Fire-Button.aspx and with a 12V / 50 mA coil 30A relay: http://www.digikey.com/product-detail/en/ACNM1112/255-3335-ND/2804726


Comments

No comments yet. Be the first!

Leave a Comment

Please sign in or create an account to comment.

Revision History

Only the circuit's creator can access stored revision history.