Created by
Created May 06, 2013
Last modified May 07, 2013
Tags cv   ota   synthesizer  

Summary

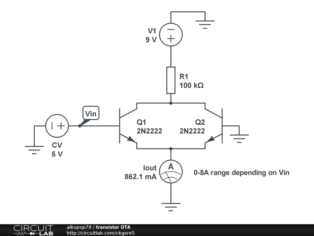
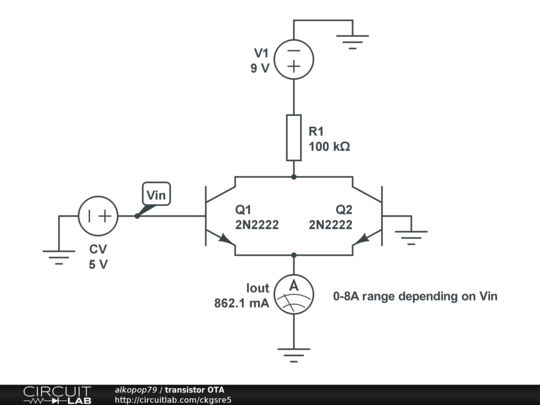
Operational transconductance amplifier for converting control voltage to current (V->A).


Description

The heart of the circuit is the differential amplifier made up of resistors R1, R2 and the transistors Q1, Q2. The amount of voltage is mirrored on the output in current. 0-5V gives 0-8A. May be used for controlling synthesiser circuits such as filter or oscillator.


Comments

No comments yet. Be the first!

Leave a Comment

Please sign in or create an account to comment.

Revision History

Only the circuit's creator can access stored revision history.