Created by
Created July 12, 2013
Last modified July 14, 2013
Tags joule-thief   led   lighting  

Summary

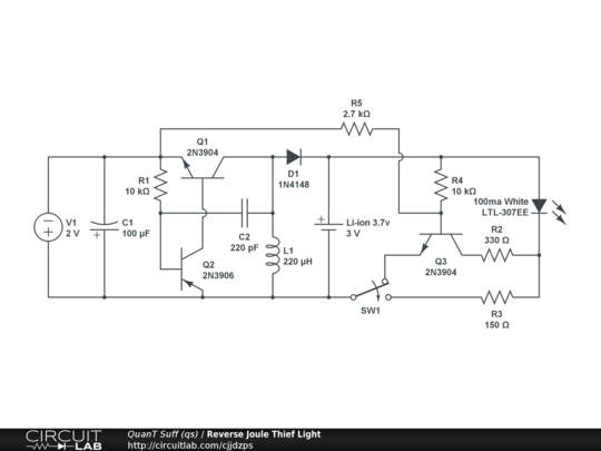
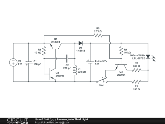
A novel circuit to charge a Li-ion battery from a 2v Solar cell


Description

This circuit maximizes the output from a garden-light solar cell to charge a 3.7v Lithium-ion cell (or 3 NiMH cell in series).

Q3 switches the light on after dark and also acts as an over-charge safety by switching the LED on when the battery reaches full charge.

NOTE: The reversed polarities for the Solar cell and the Capacitor C1 is NOT a misprint! The circuit uses L1 to invert the polarity and boost the input to charge the Lithium cell.


Comments

No comments yet. Be the first!

Leave a Comment

Please sign in or create an account to comment.

Revision History

Only the circuit's creator can access stored revision history.