Created by
Created April 23, 2013
Last modified April 29, 2013
Tags analog   instrumentation-amplifier   signal  

Summary

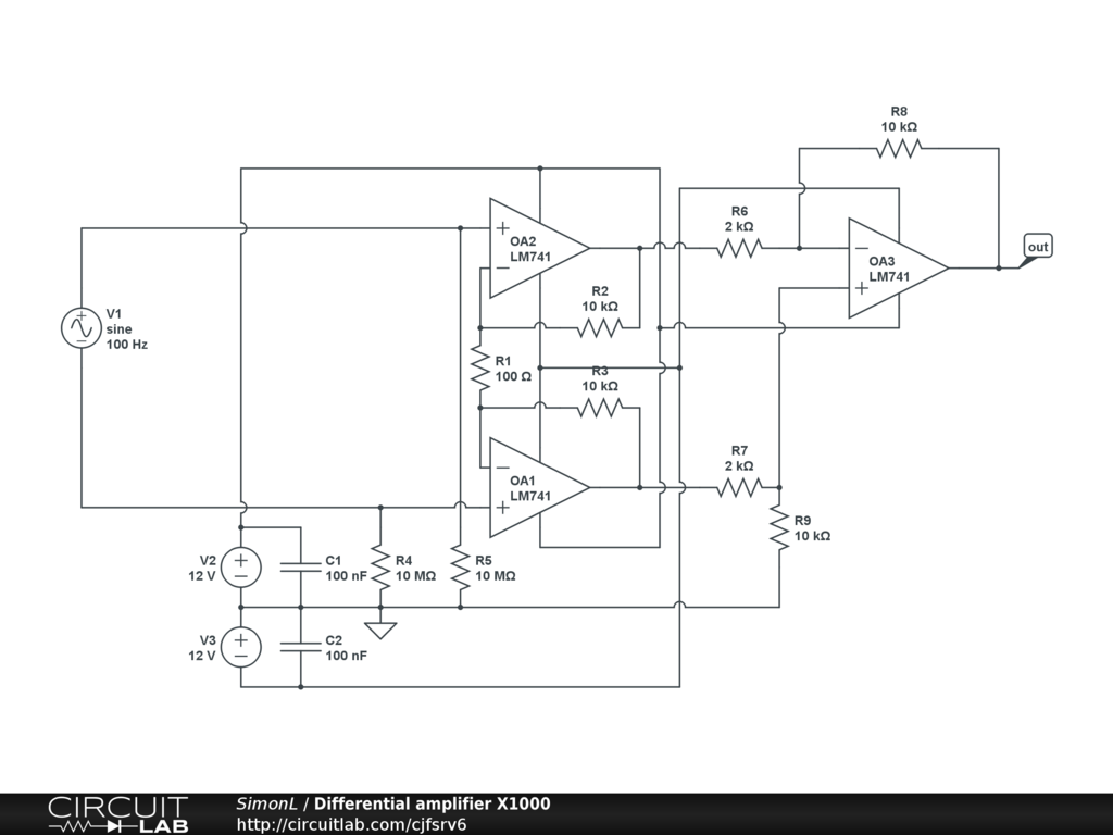
This is an example of the triple-op-amp instrumentation amplifier x 1000 for piezoelectric sensor at low frequensy, the BW depends on the op-amps properties


Description

3-opamp Instrumentation amplifier


Comments

No comments yet. Be the first!

Leave a Comment

Please sign in or create an account to comment.

Revision History

Only the circuit's creator can access stored revision history.