Created by
Created March 27, 2012
Last modified March 27, 2012
Tags full-wave  

Summary

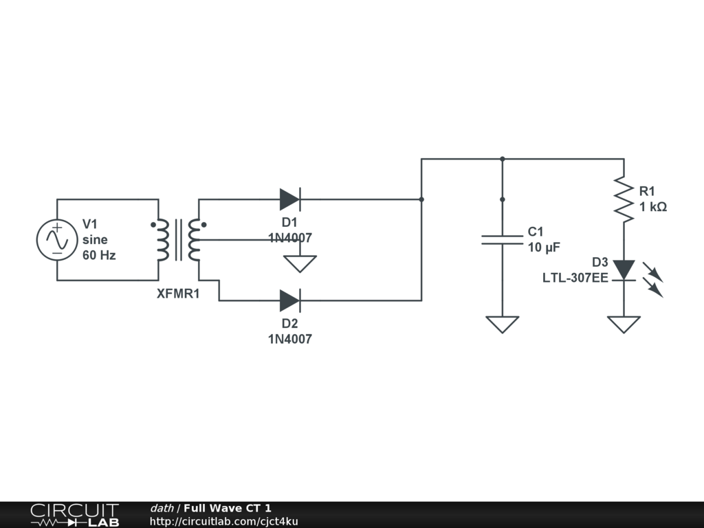
Typical full wave power supply using center tapped transformer.


Description

Typical Full Wave Rectifier circuit using a Center Tapped Transformer. Change Value of C1 or remove altogether to see effect of filtering.

Simulate: Stop Time 0.025s, Step time 0.0001s, Output at top of R1 Questions: 1. What is output frequency? 2. With No Cap, - why does current waveform have Flat spot on bottom? 3.Remove D2 to show "blown Diode" - What happens now? 4. Compare output with 10uf and 220uF, What happens and Why?


Comments

No comments yet. Be the first!

Leave a Comment

Please sign in or create an account to comment.

Revision History

Only the circuit's creator can access stored revision history.