Created by
Created March 06, 2012
Last modified March 07, 2012
Tags 555   pwm  

Summary

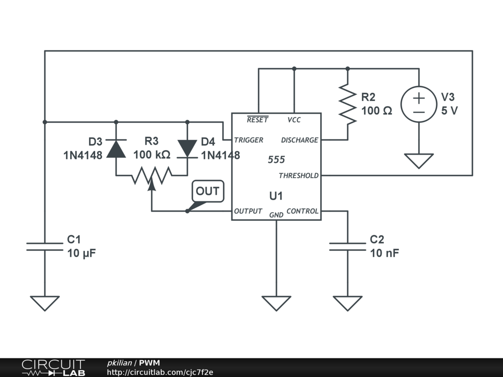
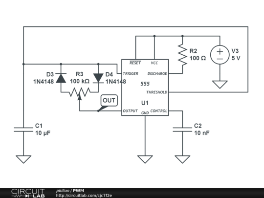
Simple potentiometer controlled PWM with the classic 555 chip


Description

Simple potentiometer controlled PWM with the classic 555 chip. C1 and R3 determine the output frequency, the ratio of R3 controls the duty cycle.


Comments

No comments yet. Be the first!

Leave a Comment

Please sign in or create an account to comment.

Revision History

Only the circuit's creator can access stored revision history.