Created by
Created July 12, 2012
Last modified August 27, 2012
Tags amplifier   class-d   discrete   fully-discrete   non-working   um10155  

Summary

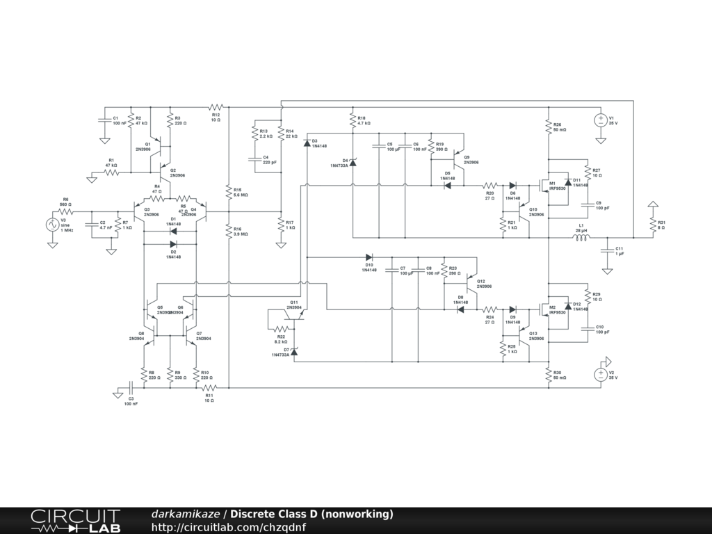
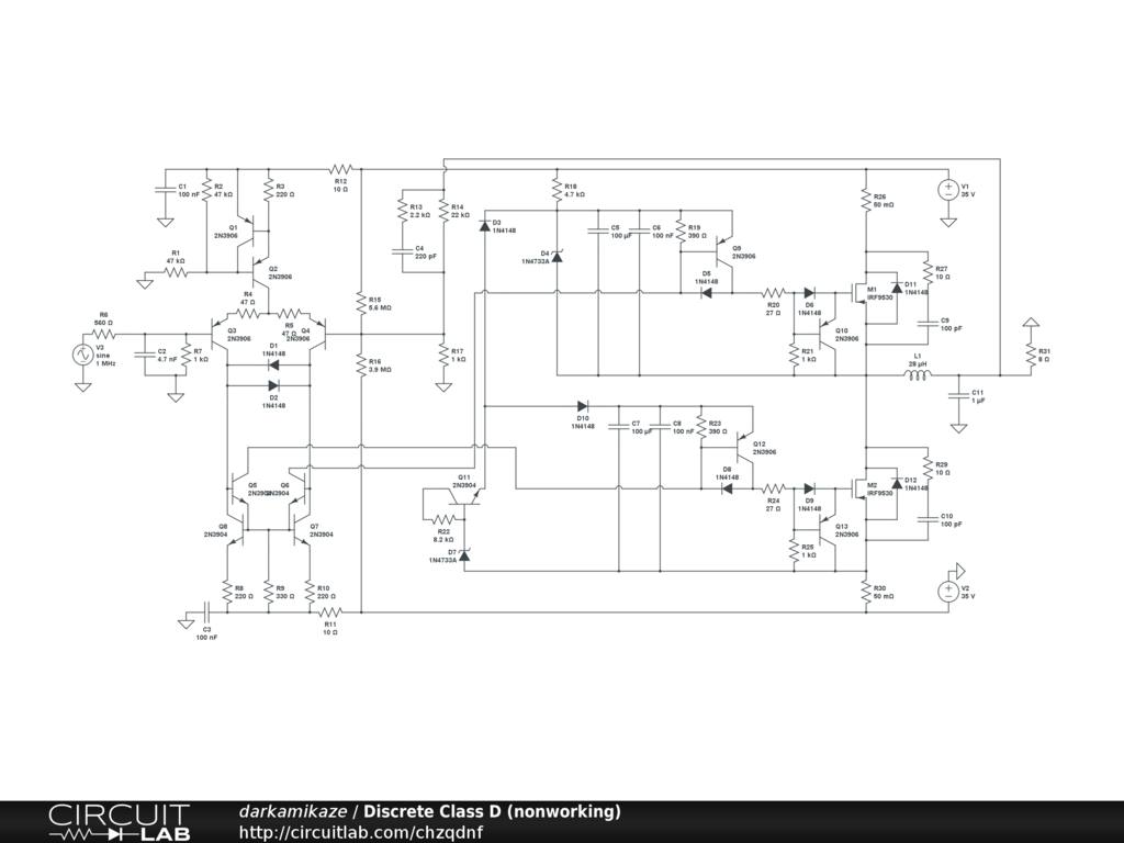
Fully discrete Class D amplifier. Copy of the UM10155.


Description

Trying to create a fully discrete class D. This schematic is a straight copy (except actual parts) of the Philips class D amp

I'm not sure on how to simulate this using circuit lab... if anyone has any ideas please shoot a comment. Thanks.


Comments

Stuff that needs fixed ...

M2 gate unconnected R30 looks too big: 100 Ohms? How does power get to D2 & D10 to charge C5 - C8? They are both pulled to -15V through Q11 and R30.

Are you sure this is a Class D amplifier? I can't recognize anything that functions as an oscillator or a comparator. It just looks like a linear amplifier to me. Can you identify the oscillator/comparator functions that form the core of the PWM?

Can you identify which Philips amp this is based on?

To simulate you need to simplify the circuit first then elaborate back up to a full circuit as you get the sim working.

Replace current sources (e.g. Q1, Q2) by ideal sources. Replace differential amplifiers by behavioural models (e.g. Q3-Q8). Replace level shifters with fixed DC V sources, etc., etc.

by signality
August 07, 2012

Thanks for the feedback. I'm not really sure what I'm doing. I just have a senior design project that involves creating a class d amplifier with fully discrete parts..

The Philips Amp (UM10155) can be found here: http://www.nxp.com/documents/user_manual/UM10155.pdf

I personally cannot identify what part is what as I'm just trying to see what an output of a class D amplifier would graph through simulation X_x.

I feel like a professor just threw me into a fire as a CE major considering I've only had 2 classes that really involved analog design. Classes that barely touched on amplifiers and now I'm asked to build this seemingly complex one. A little bit of a rant, sorry. Any help would be appreciated.

by darkamikaze
August 07, 2012

Leave a Comment

Please sign in or create an account to comment.

Revision History

Only the circuit's creator can access stored revision history.