Created by
Created May 05, 2020
Last modified May 05, 2020
Tags battery   charger   led   solar  

Summary

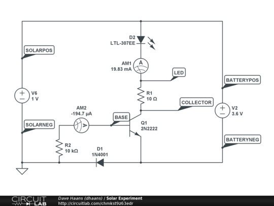
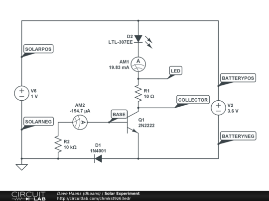
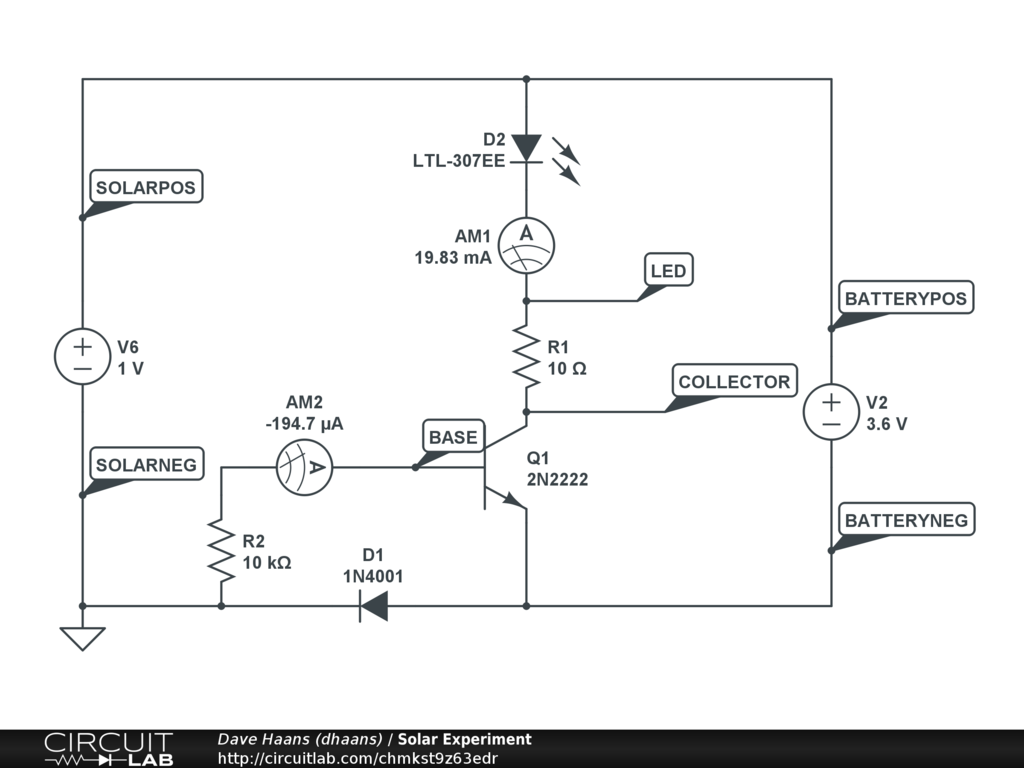
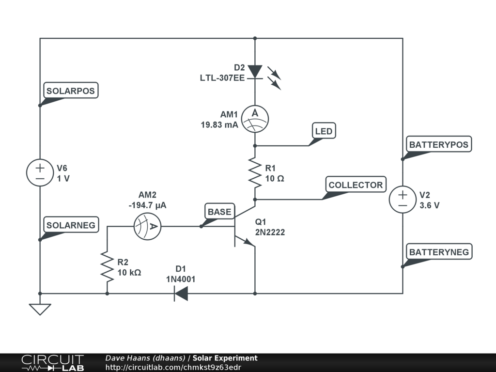
BigCliveDotCom's "Simplest solar light possible, using old phone battery" schematic


Description

This is a simple circuit by BigCliveDotCom to power an LED from a solar cell and phone battery. The LED is illuminated only when there isn't enough light to power the solar cell; otherwise, the battery charges.

URL: https://www.youtube.com/watch?v=ycFTxCoNAQk


Comments

No comments yet. Be the first!

Leave a Comment

Please sign in or create an account to comment.

Revision History

Only the circuit's creator can access stored revision history.