Created by
Created March 27, 2012
Last modified March 27, 2012
Tags cascaded-filters   passive-filter  

Summary

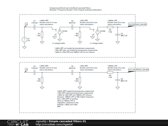
Comparing buffered and unbuffered cascaded filters.
Open in editor then:

Simulate > Frequency Domain > Run Frequency-Domain Simulation

to see Bode plot.


Description

In the buffered version, the 1.44Hz HPF is not loaded by downstream components. The 1.6Hz HPF is also not loaded by downstream components. Therefore, the 1.44Hz & 1.6Hz HPF and 160kHz LPF stages do not interact.

In the unbuffered version, the 1.44Hz HPF is loaded by downstream components. The 1.6Hz HPF is also loaded by downstream components. 1.44Hz & 1.6Hz HPF and 160kHz LPF all interact. However, the 160kHz LPF is 100x higher frequency than 1.6Hz HPF so the loading effect of 160kHz LPF is negligible compared to that between 1.44Hz and 1.6Hz HPF stages.


Comments

No comments yet. Be the first!

Leave a Comment

Please sign in or create an account to comment.

Revision History

Only the circuit's creator can access stored revision history.