Created by
Created March 06, 2012
Last modified March 06, 2012
Tags bjt   op-amp   voltage-regulator  

Summary

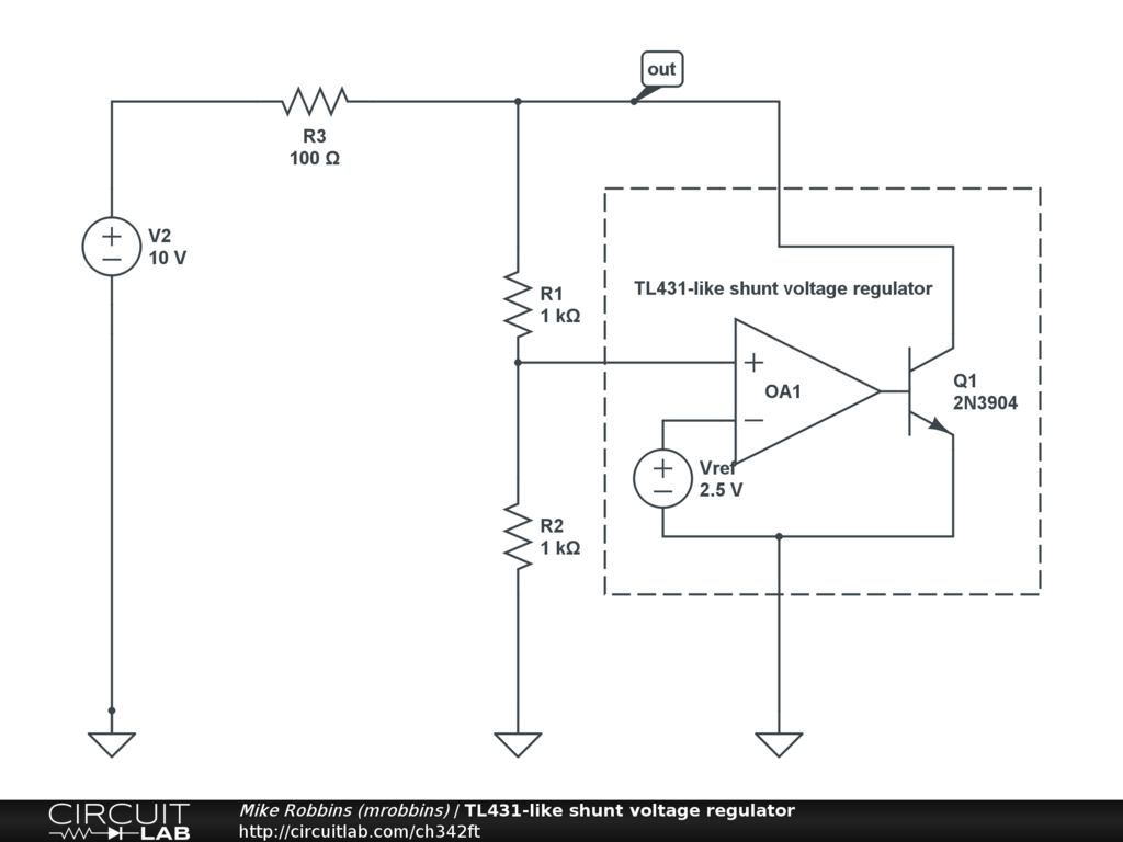
BJT, op-amp, and internal reference voltage source make a model of a shunt voltage regulator


Description

In response to this forum post.

See TL431 datasheet, page 9, "Functional block diagram".

R1 and R2 program an output voltage of approximately 5 volts.


Comments

Mike, Sometimes the most obvious is the most obscure. Great tip! Of course, the Datasheet block diagram lays out the whole path to simulate any component not in the existing CL menu. It shows digital logic steps to both simulate, program, and run an (NK) MCU! Your CL can make a very useful design tool-better than MultiSim. Keep up the good work. raildoc (MIT '57)

by raildoc
January 13, 2013

Leave a Comment

Please sign in or create an account to comment.

Revision History

Only the circuit's creator can access stored revision history.