Created by
Created March 06, 2016
Last modified March 06, 2016
Tags voltage-regulator  

Summary

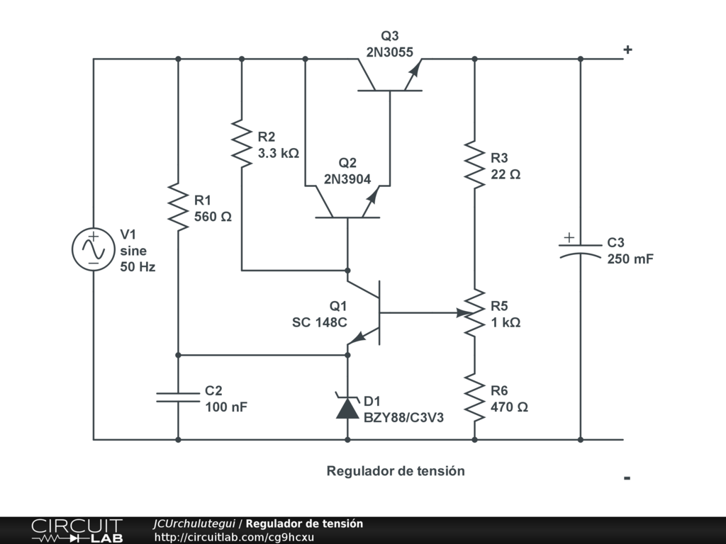
Regula tensión continua de 4 a 9 Vcc, a través del potenciómetro R5, con entrada de 10 Vcc. 1 A.


Description

Not provided.


Comments

No comments yet. Be the first!

Leave a Comment

Please sign in or create an account to comment.

Revision History

Only the circuit's creator can access stored revision history.