Created by
Created July 06, 2012
Last modified July 09, 2012
Tags No tags.

Summary

Not provided.


Description

Not provided.


Comments

Much better.

:)

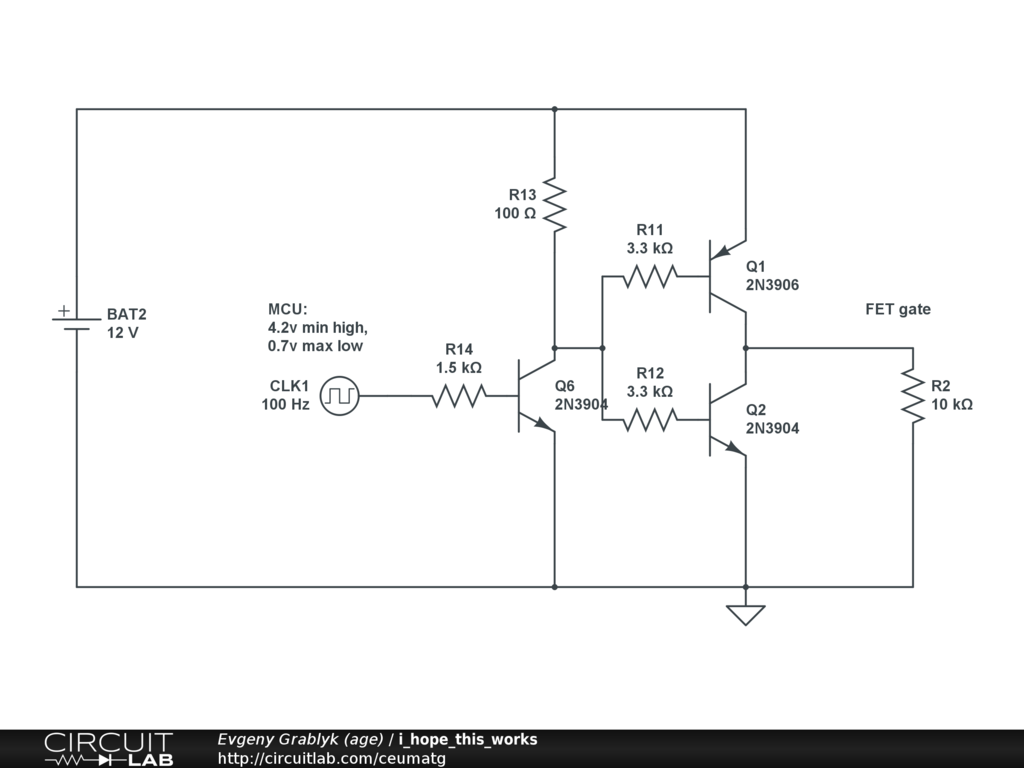
But watch the dissipation in R13 and the 0.7V max low voltage out of the MCU. That would be enough to not turn Q6 off.

However, the 0.7V is probably only if the MCU is sinking significant current, which it will not be doing when turning Q6 off so you will probably be OK.

by signality
July 06, 2012

A couple gotchas:

(1) 100 ohms with 12 volts is 120 milliamps, a tad over 1 watt, so size that resistor appropriately.

(2) The base drive is about 3.6 volts across 1.5K, about 2 milliamps. The 2N3904 is only guaranteed to have a beta of 30 at 100 milliamps, so it's not going to be able to saturate, and it's going to heat up and not provide the low voltage you need to turn off the lower transistor.. You either need a guaranteed higher beta transistor, or a way to pass less collector current.

(3) You're going to have a HECK of a current spike through the two output transistors while their input is transitioning-- they're both going to be turned on while the collector of the driver is slewing from a bit under 12 volts to a bit over 0.6 volts. You might want to add a little bit of emitter resistance on one or both transistors to limit the peak current. Or add a 0.1uF capacitor across the 12V right at the transistors to keep the current loop isolated to nearby the output stage.

(4) going into a MOSFET gate, that's like 600 to 6000pF-- you should probably add that capacitor to the simulation so you get a better simulation of real-world conditions. That capacitance is going to reflect back and slow down the transition times, perhaps leading to more of problem (3). It's always something.

by arduinohacker
July 09, 2012

Leave a Comment

Please sign in or create an account to comment.

Revision History

Only the circuit's creator can access stored revision history.