Created by
Created November 02, 2021
Last modified November 04, 2021
Tags digipot   opamp  

Summary

Not provided.


Description

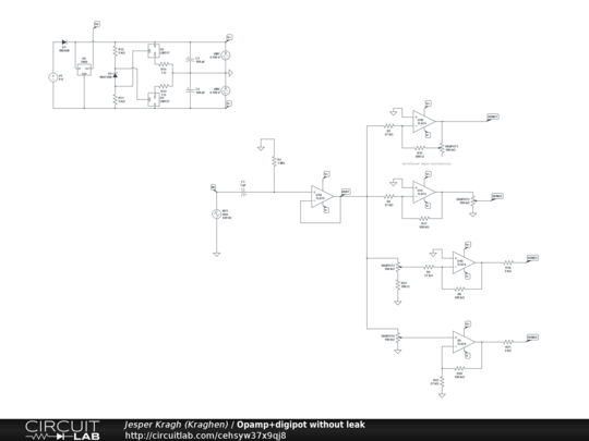
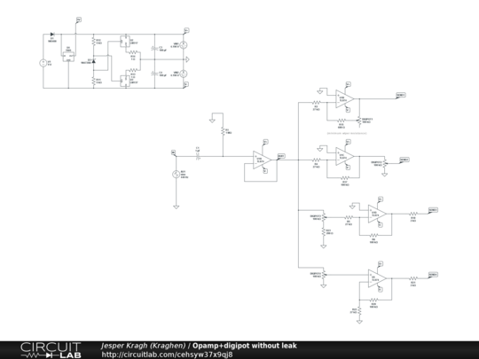
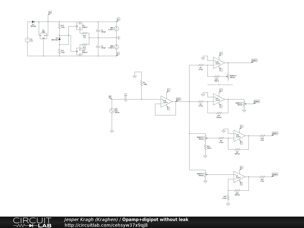
The issue is that digipots have a relatively large wiper resistance and therefore the Send 1 leaks audible signal when pot is at zero (the 680 ohm resister illustrates the floor resistance).

Solution is implementet in send 2 channel with a volumen control


Comments

No comments yet. Be the first!

Leave a Comment

Adding comments has been disabled for this circuit.

Revision History

Only the circuit's creator can access stored revision history.