Created by
Created November 08, 2012
Last modified February 26, 2013
Tags fast-limiter   limiter  

Summary

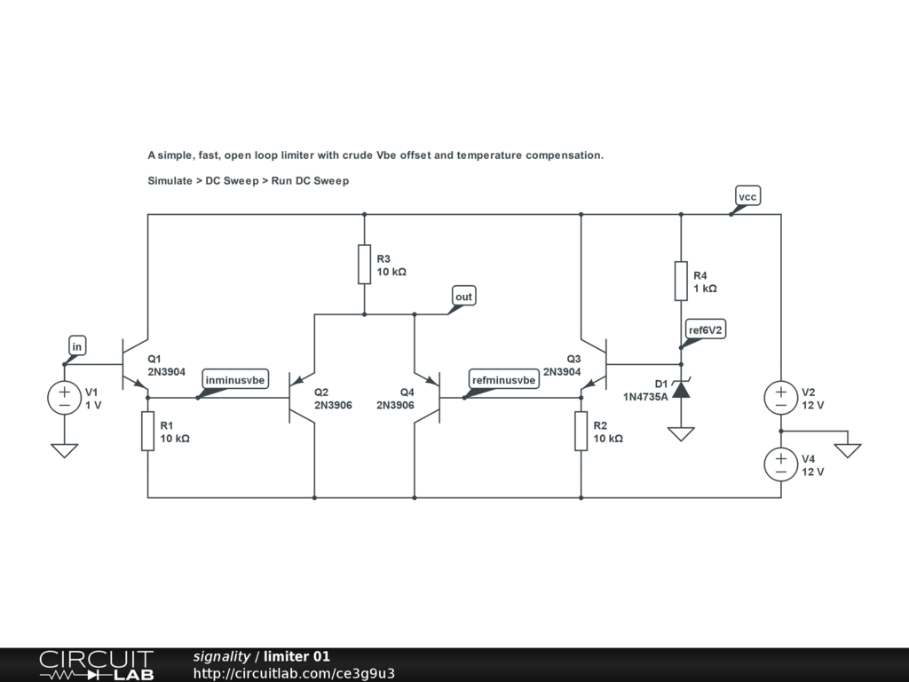
A simple, fast, open loop limiter with crude Vbe offset and temperature compensation.

Simulate > DC Sweep > Run DC Sweep


Description

A simple, fast, open loop limiter with crude Vbe offset and temperature compensation.

Works well at high frequencies.

Simulate > DC Sweep > Run DC Sweep


Comments

No comments yet. Be the first!

Leave a Comment

Please sign in or create an account to comment.

Revision History

Only the circuit's creator can access stored revision history.