Created by
Created September 19, 2012
Last modified October 04, 2012
Tags cloose-loop   comparator   feedback   op-amp   positioning   rc   servo   servo-motor  

Summary

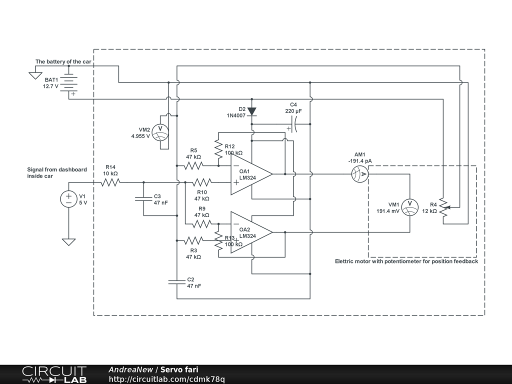
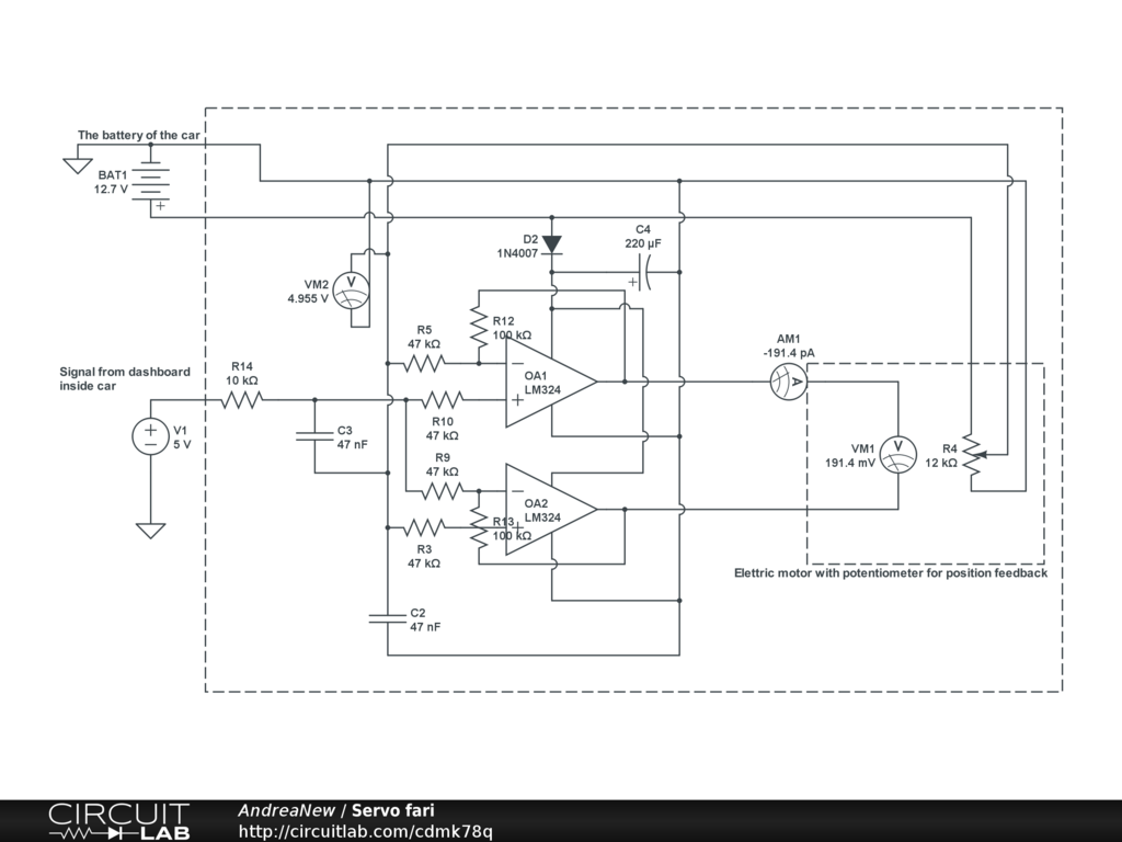
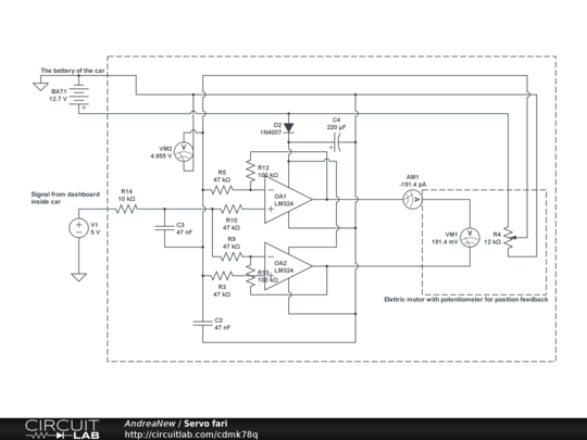
A simple self close loop servomotor, for Rc model or headlight range adjustment or other simple application.
You can use the L2722 (power operational amplifier) for drive load up to 1A of power consumption.
It compare the analog input with the analog signal from feedback pot, driving the motor for compensate the difference. The value of gain resistence and capacitor is for my application with small elettrical motor. You can apply an RC filter on gain resistance or change its value for quite operation.


Description

Not provided.


Comments

I think that is obvious, but between the motor and the potentiometer you need an mechanical connection! It is for have an feedback position of motor or of piece that is moved by motor.

by AndreaNew
October 04, 2012

Leave a Comment

Please sign in or create an account to comment.

Revision History

Only the circuit's creator can access stored revision history.