Created by
Created November 10, 2011
Last modified November 11, 2011
Tags diode   flyback   inductive   mosfet   power  

Summary

Not provided.


Description

Not provided.


Comments

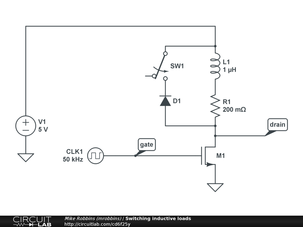
Mike: Protective Diodes Are Typically Connected Across The Inductive Load; Why Connected Through The Relay Contacts ?

by wyndale
June 08, 2012

Leave a Comment

Please sign in or create an account to comment.

Revision History

Only the circuit's creator can access stored revision history.