Created by
Created July 24, 2013
Last modified July 24, 2013
Tags No tags.

Summary

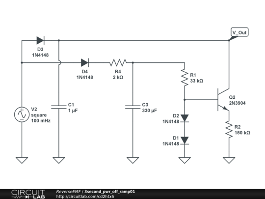
Produces a post power-loss 3 second [approx] linear ramp from approx supply voltage to 0 volts. The ramp loses linearity at around 800mV.


Description

Not provided.


Comments

No comments yet. Be the first!

Leave a Comment

Please sign in or create an account to comment.

Revision History

Only the circuit's creator can access stored revision history.