Created by
Created October 17, 2012
Last modified October 17, 2012
Tags alternator   counter   engine   hours   s_terminal   w-terminal  

Summary

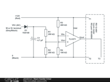
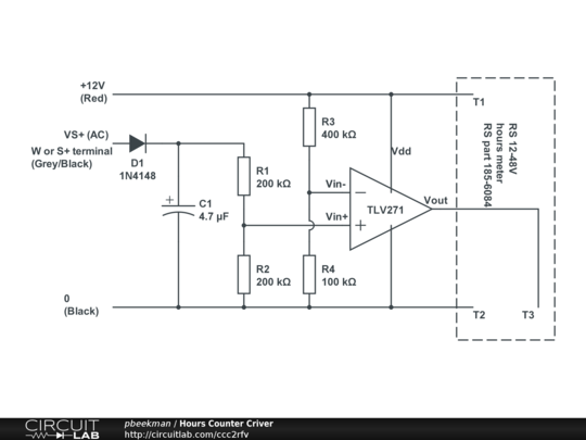
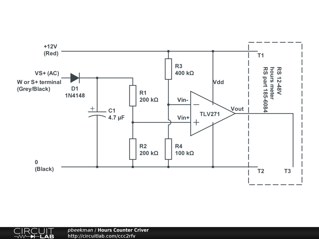
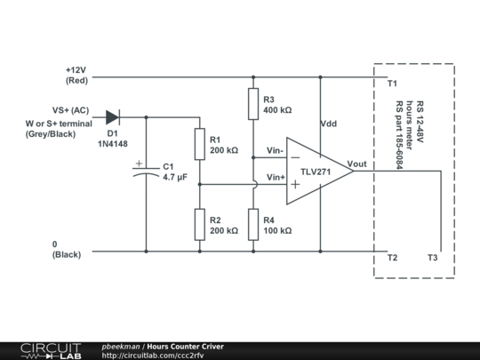
Connect hours meter on Alternator to tachometer W or S+ terminal


Description

This circuit is used to connect the tacho output from the W terminal on the alternator to an hours counter.

explanation:

The pulsating output from the W/S+ terminal is passed through a diode and its positive part is then accumulated in the Capacitor/Resistor network (C1;R1;R2). Half of the resulting positive voltage is passed to the OPAMP as Vin+. This is compared to Vin-, which is derived from the 4:1 voltage divider on the input voltage. The output of this comparison through the OPAMP is fed into the Hours counter module terminal 3.

As soon as the Vin+ is above Vin-, the counter will start operating. When the engine is switched off, the counter will stop in one or two seconds, after the capacitor has been depleted through R1 and R2.

Note 1: the voltage reduction on Vin+ is necessary, since the output voltage on the W terminal is quite variable, depending on operating conditions of the alternator. Vin+ should not exceed the the +12V supply by more than .2V.

Note2: In practice, when the engine is running the 12V supply will be 13.4V; therefore Vin- will be 2.7V. Normally, the Vin+ is well above 3V

Note3: We need an OPAMP which will deliver at least 12V in the high-state, this requires a so called rail-to-rail output OPAMP

Note4: We need an opamp which can operate on an input of up to 15V. This turns out to be Texas Instruments TLV27 (f.e. TLV271IP)

Note5: D1 can be any small diode; C1 should be rated at 25V or more to provide long service life; all resistors do not carry any significant current.

Note6: The whole circuit can be mounted on a very small board on the back of the hours counter module

Note7: The colors on the inputs correspond with the colors on the connectors to the original VolvoPenta rpm intrument.


Comments

No comments yet. Be the first!

Leave a Comment

Please sign in or create an account to comment.

Revision History

Only the circuit's creator can access stored revision history.