Created by
Created February 20, 2013
Last modified February 20, 2013
Tags 868mhz   balun   impedence-matching   radio   radio-frequency  

Summary

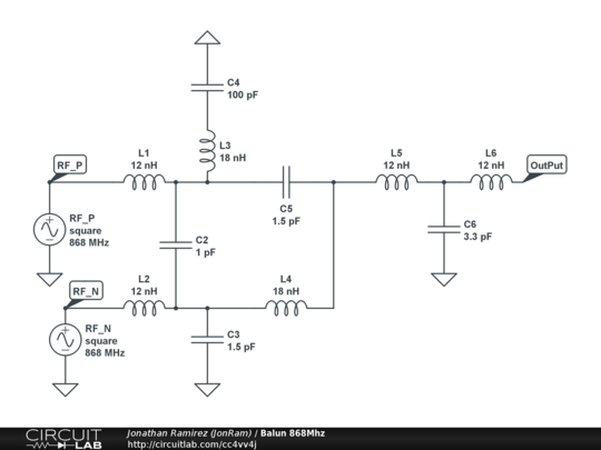
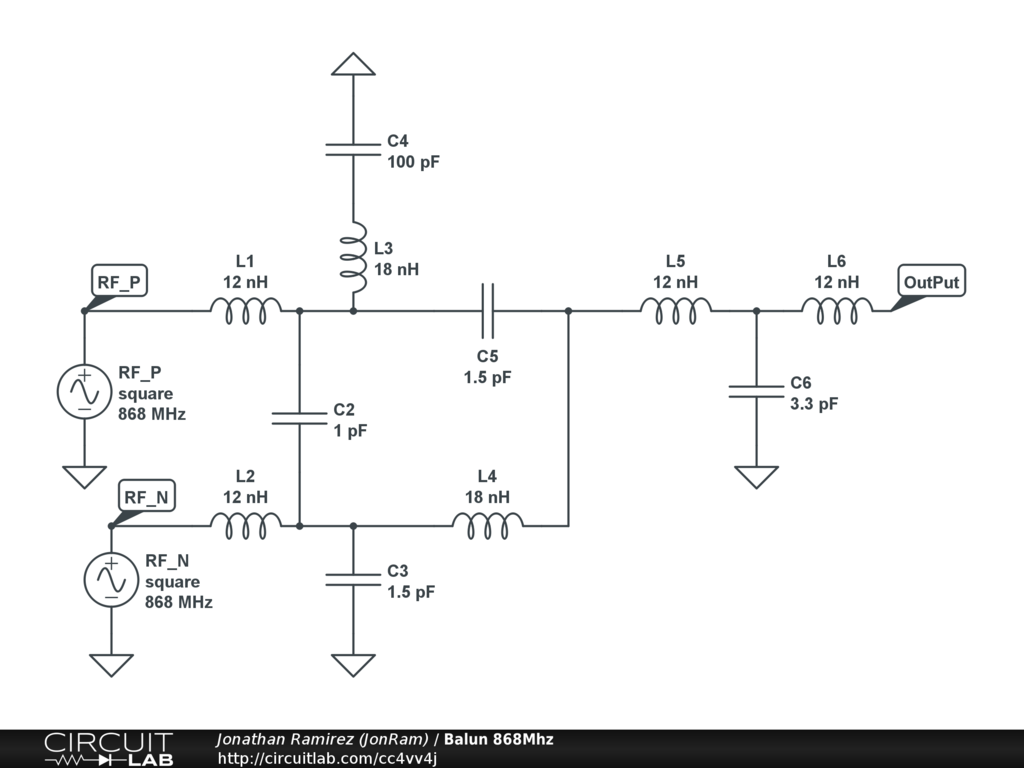
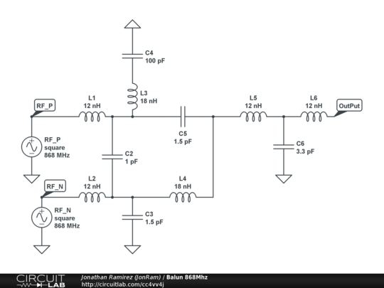
A Balun filter for the CC430.


Description

A Balun filter for the CC430.


Comments

How much attenuation is there between the balanced input and the unbalanced output?

by jimandlinda
February 20, 2013

Well since on here you can't really account for parasitic characteristics but since the CC430 outputs a 50 ohm balanced signal you would want your unbalanced load to be 50 ohm also.

by JonRam
February 20, 2013

Leave a Comment

Please sign in or create an account to comment.

Revision History

Only the circuit's creator can access stored revision history.