Created by
Created May 04, 2012
Last modified May 04, 2012
Tags h-bridge   motor-controller   pwm  

Summary

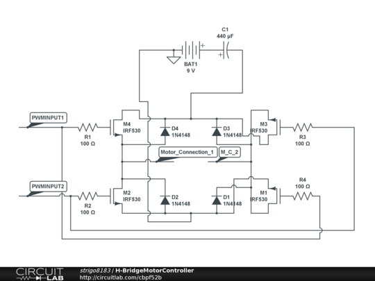
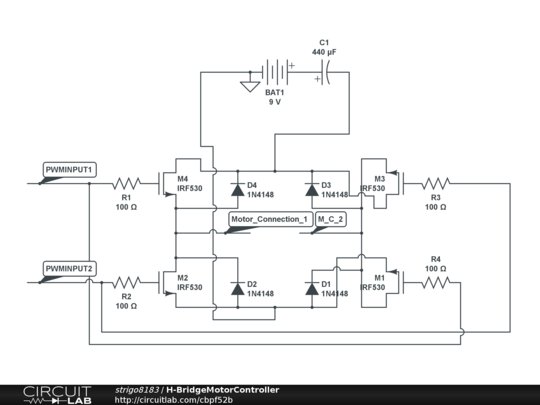
A H-bridge Motor Controller using pwm input to control forward reverse.


Description

H-bridge Motor Controller using pwm input to control direction of motor with p mosfets.... should accept input voltage up to 100v dc and 40amps with rfp40n10 mosfets.


Comments

No comments yet. Be the first!

Leave a Comment

Please sign in or create an account to comment.

Revision History

Only the circuit's creator can access stored revision history.