Created by
Created September 26, 2012
Last modified September 27, 2012
Tags No tags.

Summary

Not provided.


Description

Not provided.


Comments

F8VOA

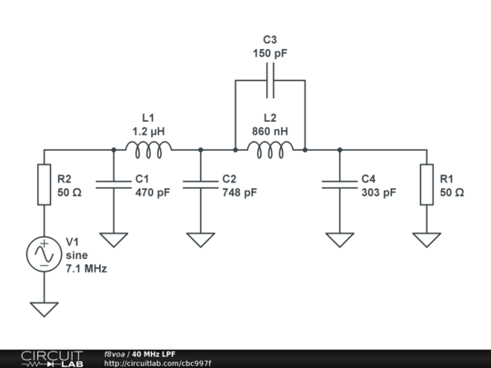
Roll off starts about 9 MHz. The signal generator zero-impedance output is shorting C1...add a 50 ohm resistance in series with V1 and response will be much better. With that input resistance the frequency domain scan will show the enhanced dip that is caused by the parallel LC of C3 and L2.

Arv - K7HKL

by arvevans
September 27, 2012

Hi Arv , Thanks for the comments . I discovered this marvelous toy thanks to your info on the BITX group . I always made my circuits the old fashion way but now since one week I'm playing with circuits Lab and LT-Spice . I'm learning fast but have to think a larger way than before .I was wondering if sources have automatically 50 Ohm impedance or not . Now I have the answer .( I don't like to read manual first but have to do it anyway ) Best 73

Marc , F8VOA

by f8voa
September 27, 2012

Marc

You might be interested in yesterday's playing with CircuitLab:

https://www.circuitlab.com/circuit/73q9x6/crystal-ladder-filter-based-on-simulated-crystal-internals/

and

https://www.circuitlab.com/circuit/7rm623/model-of-a-5-mhz-crystal/

Arv .

by arvevans
September 28, 2012

Marc Signal sources in Circuit Lab seem to be zero ohms impedance. This is actually an advantage because you can add any resistance (or even L or C) in series with a signal source to make it look and feel like any type generator you might want.

Arv

by arvevans
October 24, 2012

Leave a Comment

Please sign in or create an account to comment.

Revision History

Only the circuit's creator can access stored revision history.