Created by
Created April 23, 2012
Last modified April 23, 2012
Tags astable  

Summary

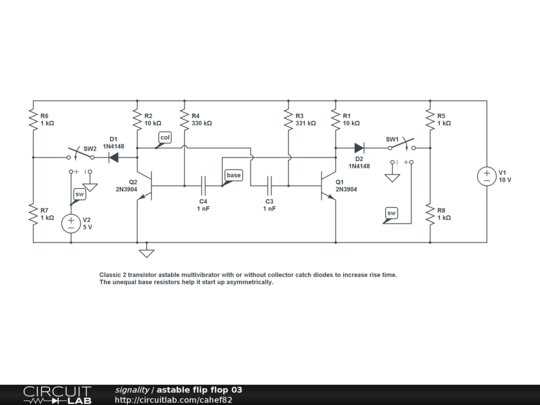
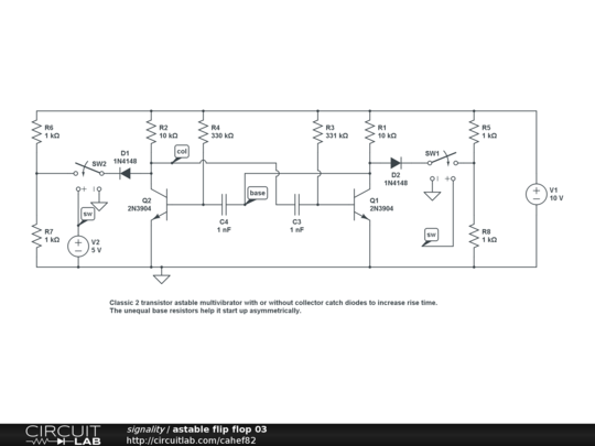
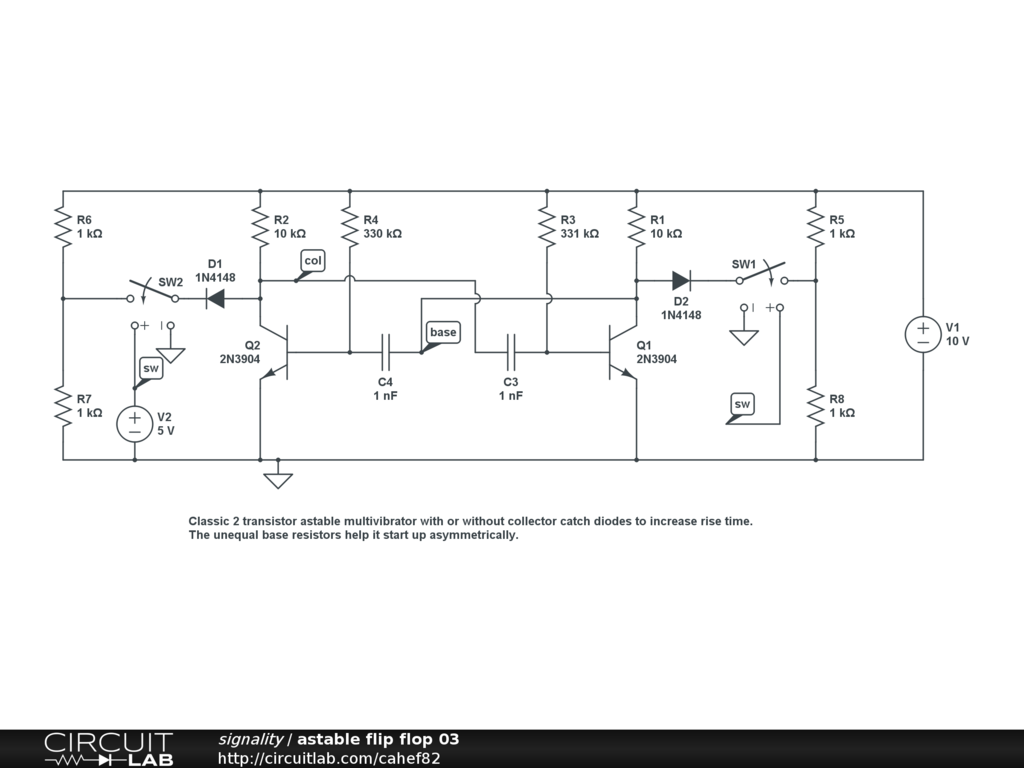
Classic 2 transistor astable multivibrator with or without collector catch diodes to increase rise time.
The unequal base resistors help it start up asymmetrically.


Description

Not provided.


Comments

No comments yet. Be the first!

Leave a Comment

Please sign in or create an account to comment.

Revision History

Only the circuit's creator can access stored revision history.