Created by
Created January 26, 2014
Last modified January 26, 2014
Tags capacitor   condensatore   onda-quadra   square-wave  

Summary

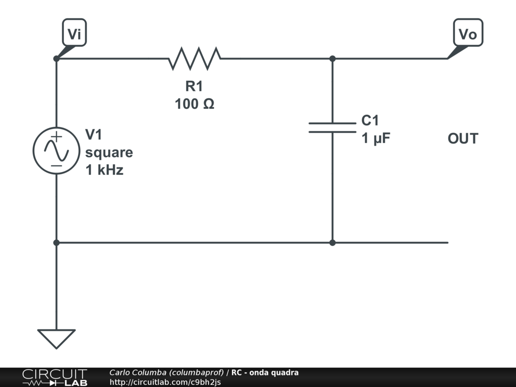
Semplice circuito per sperimentare la risposta del condensatore ad una sollecitazione impulsiva. Si osservano le fasi di carica e scarica del condensatore.


Description

Not provided.


Comments

No comments yet. Be the first!

Leave a Comment

Please sign in or create an account to comment.

Revision History

Only the circuit's creator can access stored revision history.