Created by
Created December 14, 2012
Last modified December 16, 2012
Tags opto   optoelectronics   optoisolator  

Summary

Not provided.


Description

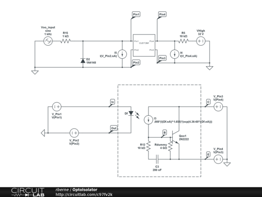
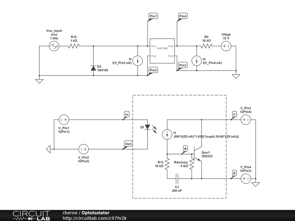
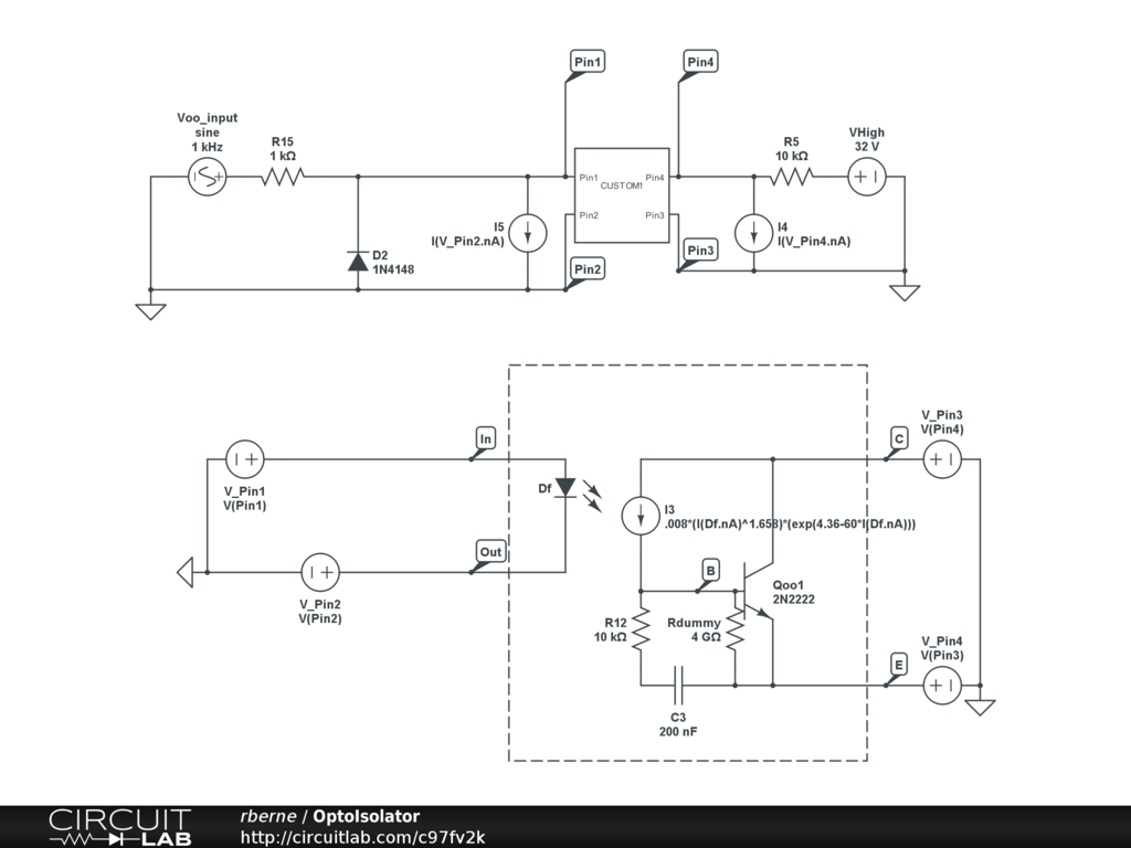
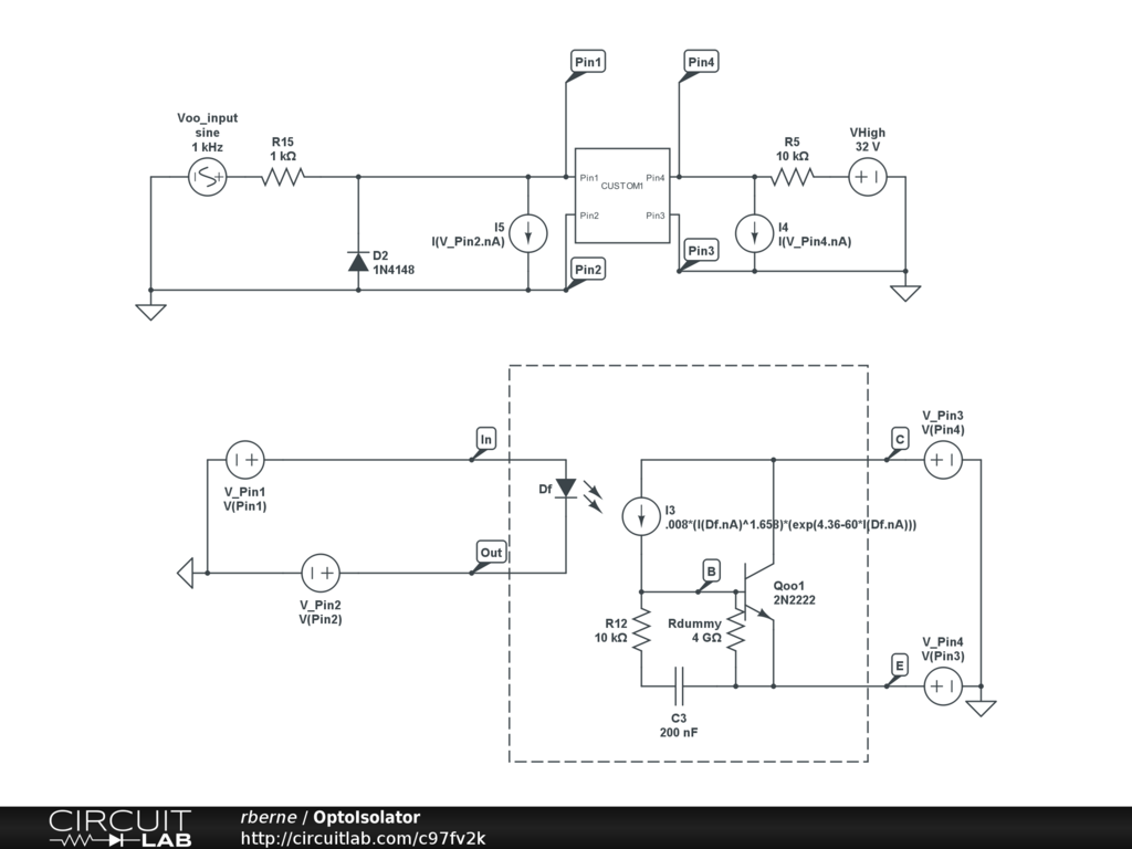
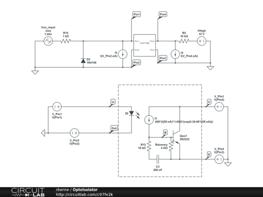
An Optoisolator loosely based on the model provided by vishay electronics http://www.vishay.com/optocouplers/related/


Comments

Where did you get your numbers for I3? I'm trying to model an AC input Vishay at http://www.vishay.com/docs/83675/sfh620a.pdf

by cblauvelt
July 02, 2013

Leave a Comment

Please sign in or create an account to comment.

Revision History

Only the circuit's creator can access stored revision history.