Created by
Created September 03, 2012
Last modified April 02, 2013
Tags audio   battery-powered   compander-code   mic   mic-bias   preamp   single-supply   supply-rejection  

Summary

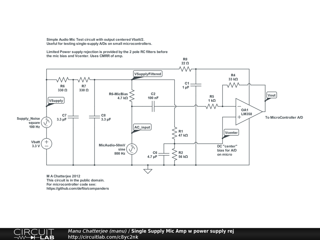
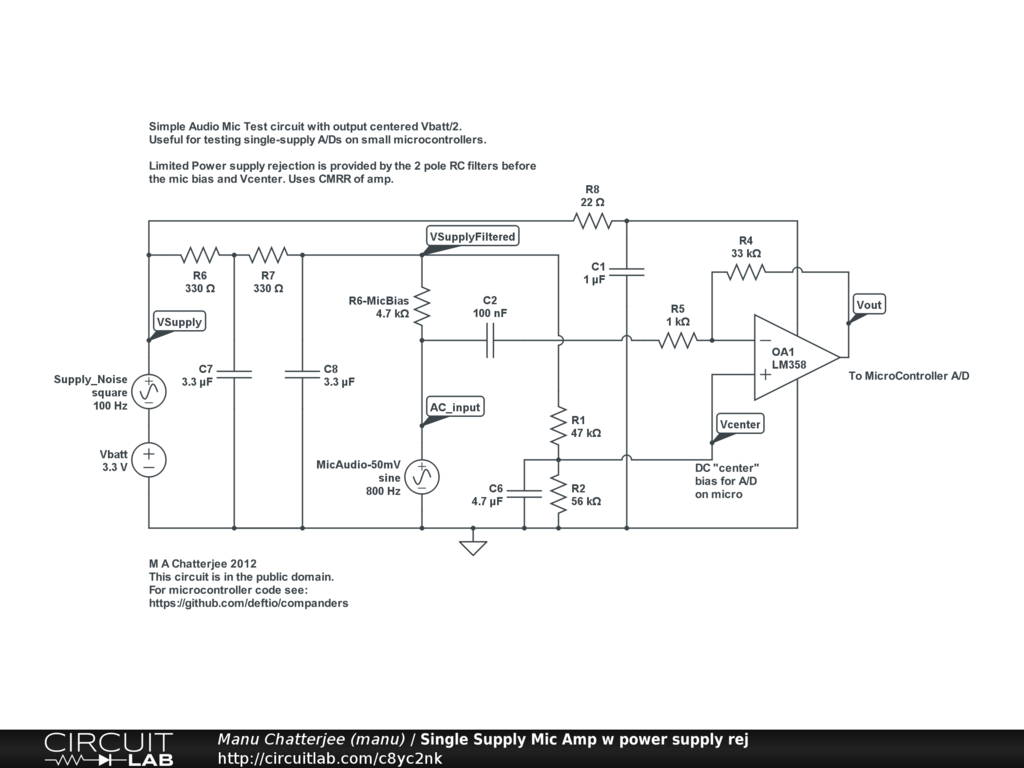
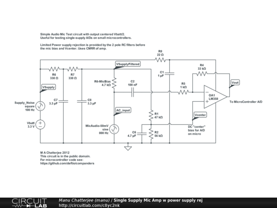
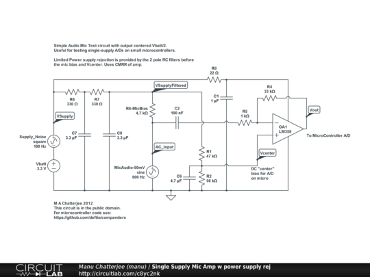
This circuit is a simple mic-bias circuit for single supply applications with simple power supply rejection. Use any suitable op amp with supply voltage and gain BW response for your application. Designed for interfacing to microcontrollers directly by having the amplified voltage out centered at Vsupply/2 (settable via resistors)


Description

See Summary


Comments

No comments yet. Be the first!

Leave a Comment

Please sign in or create an account to comment.

Revision History

Only the circuit's creator can access stored revision history.