Created by
Created August 04, 2020
Last modified December 21, 2020
Tags No tags.

Summary

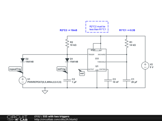
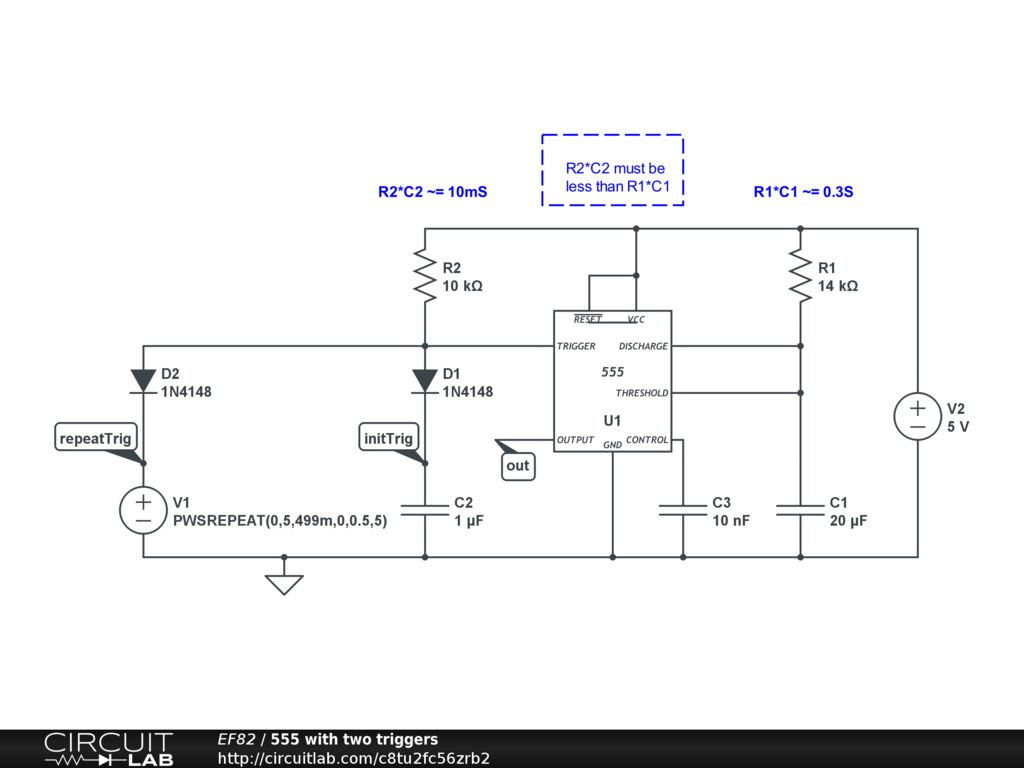
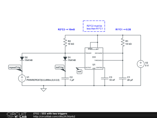
A monostable that fires at power on and then every half second.


Description

Skip Initial = YES.

Info for answering a question from @MarkSparky


Comments

No comments yet. Be the first!

Leave a Comment

Please sign in or create an account to comment.

Revision History

Only the circuit's creator can access stored revision history.