Created by
Created April 30, 2012
Last modified April 30, 2012
Tags inverter  

Summary

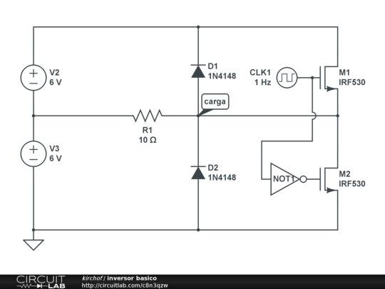
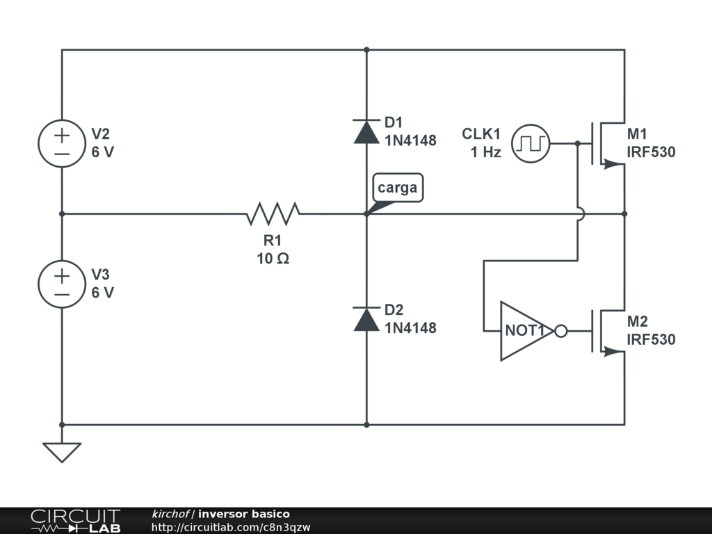
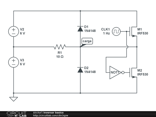
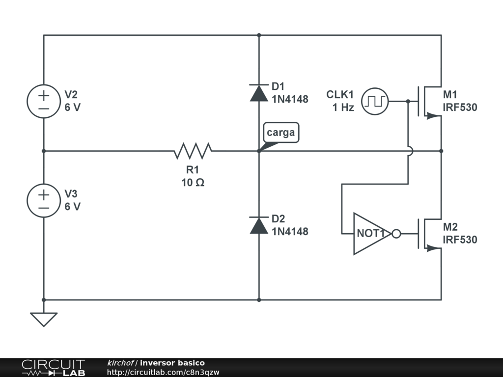
Este circuito muestra como las fuentes de switcheo deben ser complementarias. En este caso agregue simplemente un inversor porque el simulador me lo permite


Description

Not provided.


Comments

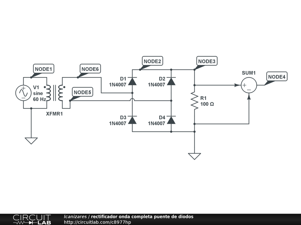
Doctor, tengo unas dudas para poder simular los rectificadores de onda completa que dejo como tarea, el circuitlab me pide que les ponga una tierra pero no se donde, o no me lo simulara. Y ¿como son los parametros para la simulacion en el dominio de tiempo?.

Le muestro mis circuitos para ver si puede ayudarme, Gracias.

by lcanizares
September 11, 2012

Pon las tierras en el extremo de la resistencia. La simulacion es en el dominio del tiempo

by kirchof
September 11, 2012

Leave a Comment

Please sign in or create an account to comment.

Revision History

Only the circuit's creator can access stored revision history.