Created by
Created March 14, 2013
Last modified March 14, 2013
Tags ligo   lsc   photodetector   rf  

Summary

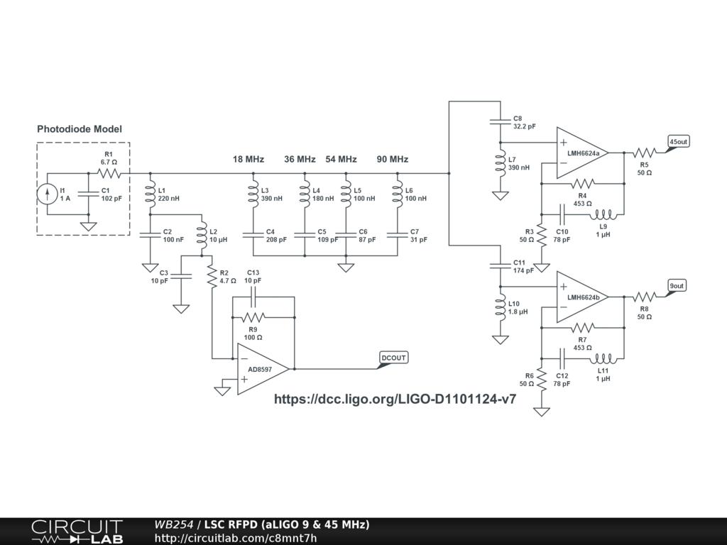
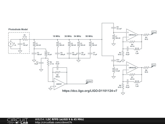
RF Photodetector Schematic.


Description

RF Photodetector schematic for the Advanced LIGO length sensing and control.

This photodetector does the readout at 9 & 45 MHz, while rejecting signals at the intermodulation harmonics.

Input referred shot noise equivalent DC current is less than 2 mA in both channels.

The DC circuit show here is intentionally simplified. The actual one has a high current buffer and a follow on lead filter to provide high frequency signal amplification.

https://dcc.ligo.org/LIGO-D1101124-v7/public


Comments

No comments yet. Be the first!

Leave a Comment

Please sign in or create an account to comment.

Revision History

Only the circuit's creator can access stored revision history.