Created by
Created September 02, 2012
Last modified March 16, 2013
Tags analog   audio   battery   microphone   preamp   single-supply  

Summary

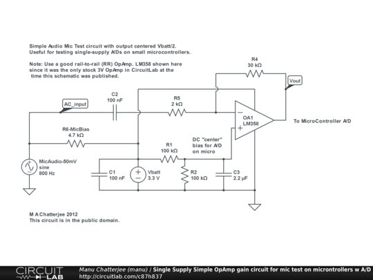
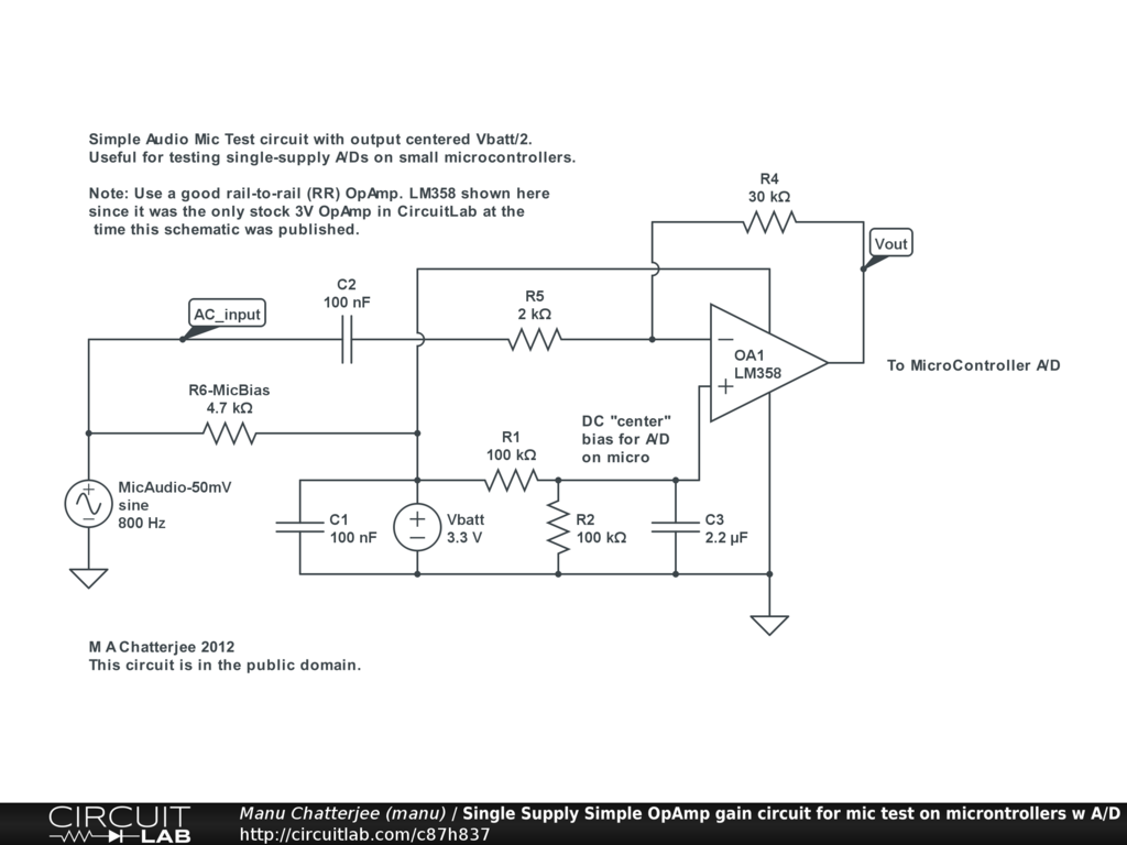
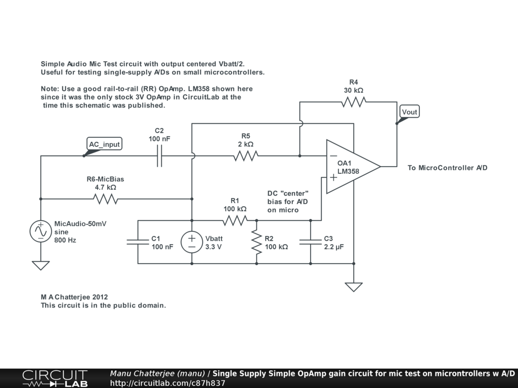
Simple amplifier which takes mic audio input and provides gain & DC centering for single supply microcontroller input


Description

Simple single supply op-amp based gain circuit for microphone to micro-controller interfacing applications. Output is centered around Vsupply / 2.


Comments

See also sampling fw at github https://github.com/deftio/companders

by manu
December 16, 2012

Leave a Comment

Please sign in or create an account to comment.

Revision History

Only the circuit's creator can access stored revision history.