Created by
Created October 07, 2013
Last modified January 27, 2014
Tags adjustable   coherent-laser-diode   driver   lm317   ripple-rejection  

Summary

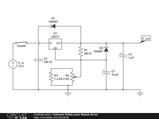
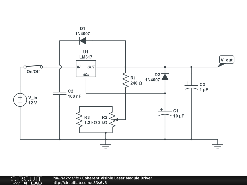
This is an adjustable voltage regulator for a Coherent Visible Laser Module. I've put a 1.2 k resistor across a 10 turn pot and this, together with my resistor choices should provide a maximum voltage of just over 5.2 volts.

If I had a smaller resistance 10 turn pot, I'd have been able to eliminate R3 and had a nearly linear output voltage; as it is, it looks like it will be a good driver circuit.

I'll edit this once I build and test the actual circuit.


Description

Not provided.


Comments

No comments yet. Be the first!

Leave a Comment

Please sign in or create an account to comment.

Revision History

Only the circuit's creator can access stored revision history.