Created by
Created April 30, 2012
Last modified April 30, 2012
Tags No tags.

Summary

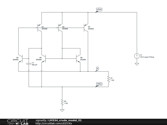
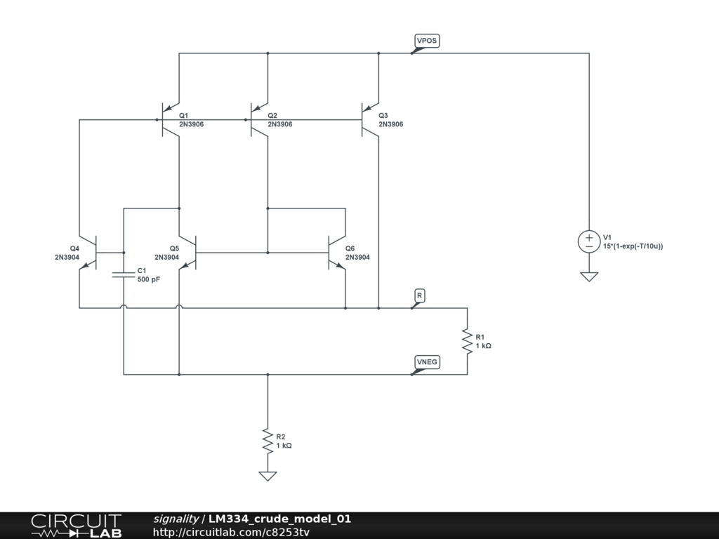
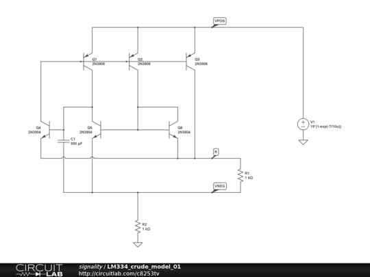
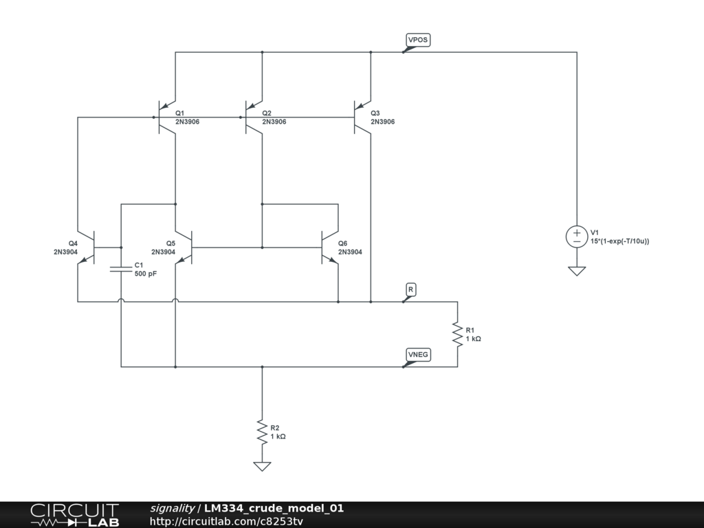
Simple LM334 model from device datasheet schematic. Doesn't work yet and transistor params are wrong.


Description

Not provided.


Comments

No comments yet. Be the first!

Leave a Comment

Please sign in or create an account to comment.

Revision History

Only the circuit's creator can access stored revision history.