Created by
Created August 03, 2020
Last modified August 03, 2020
Tags No tags.

Summary

Not provided.


Description

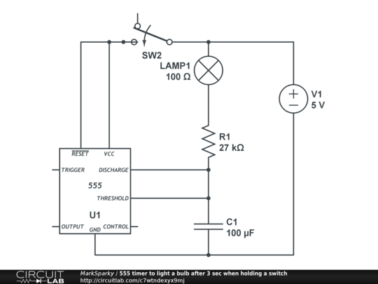
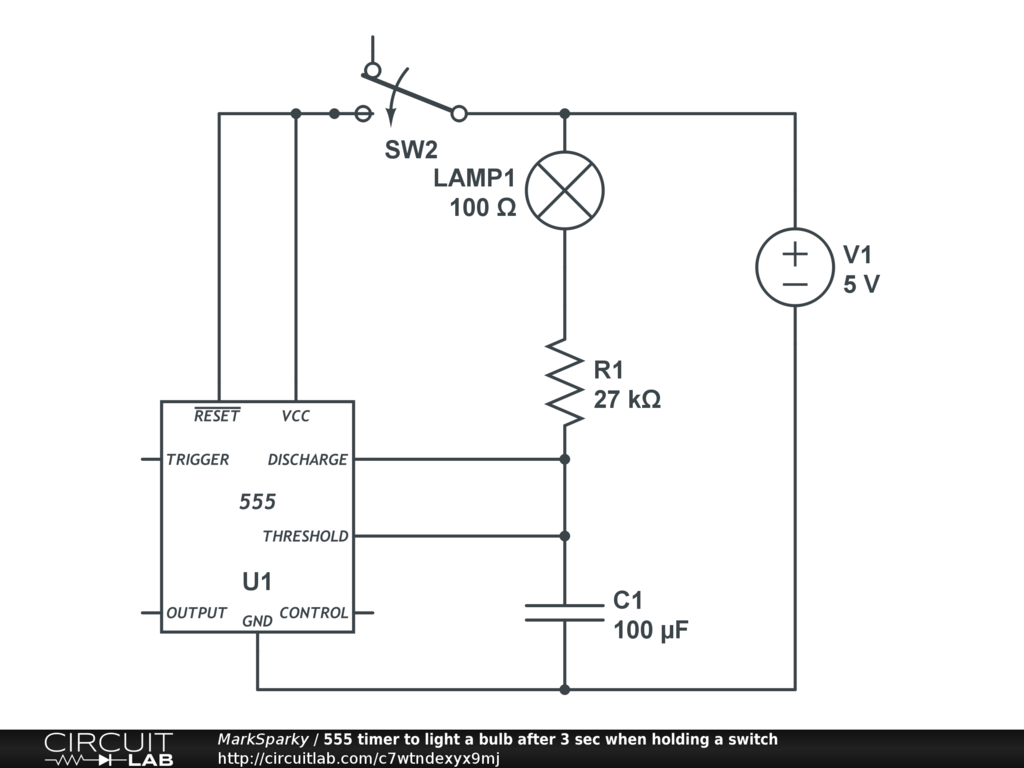
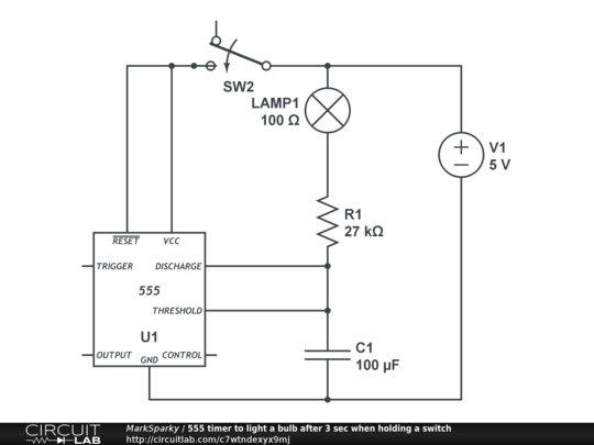
Hello folks I’m new to circuit lab Can anyone help me use this 555 to light this bulb after holding the switch down for 3 seconds?


Comments

Hello,

It's only by chance that I found your question! You could get yourself a bigger audience by posting in the Q&A forum. https://www.circuitlab.com/questions/ask

Now, to your question, have you seen this get-you-started tutorial?

https://ultimateelectronicsbook.com/schematics-and-simulations-tutorial/

Important info for your question to be found in that basic tutorial is a) the purpose of the GND element, and b) the settings needed to make a Time Domain simulation run.

A good strategy when learning circuits - as we all are to some degree - is to find a similar, working circuit and modify it. Normally there is one in CL, either in the Examples or in the very extensive PUBLIC circuits. Unusually in this case there is none that I can see. Have a look at "One pulse at power on" which I have adapted from some earlier ones. https://www.circuitlab.com/circuit/mup6f38t7n5q/one-pulse-at-power-on/

Suggestions for you to consider/experiment with: i) How do the (Time Domain) simulations in the tutorial and "One pulse" differ? Why might this be? ii) What ideas from your circuit and "One pulse" can be combined to move you forward?

Try experiment with changing lots of parameters (one at a time!) in both the circuit and the Time-Domain Simulation set-up. Are the results what you intended?

Good luck!

by EF82
August 04, 2020

Leave a Comment

Please sign in or create an account to comment.

Revision History

Only the circuit's creator can access stored revision history.