Created by
Created September 21, 2012
Last modified October 24, 2012
Tags light   light-sensitive   night-light  

Summary

Not provided.


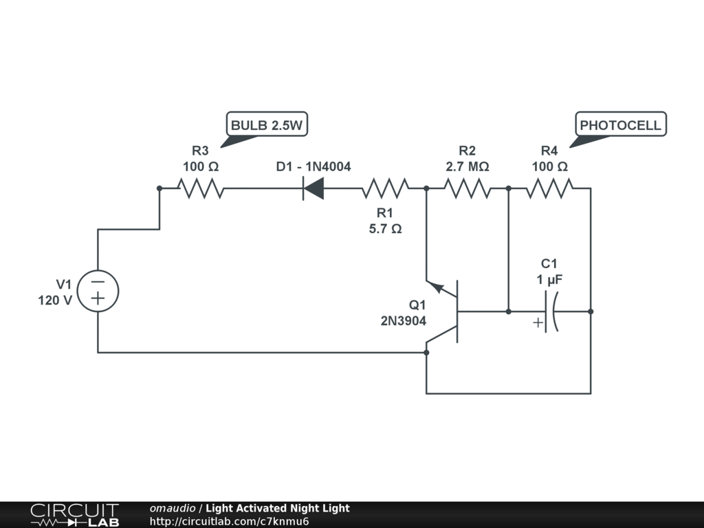
Description

Modelling a night light just to learn. Not sure how to handle the photocell and the transistor and what resistance to make the bulb. I think I can enter the transistor values manually from datasheet will have to do that just complicated data sheet- http://html.alldatasheet.com/html-pdf/23394/STMICROELECTRONICS/P0102/1619/1/P0102.html

I would really like a way to run the circuit and see animation like the EveryCircuit app on Android- I am still trying to wrap my head around how to conceptualize the flow of electrons through the circuit.


Comments

No comments yet. Be the first!

Leave a Comment

Please sign in or create an account to comment.

Revision History

Only the circuit's creator can access stored revision history.