Created by
Created October 29, 2020
Last modified December 21, 2020
Tags No tags.

Summary

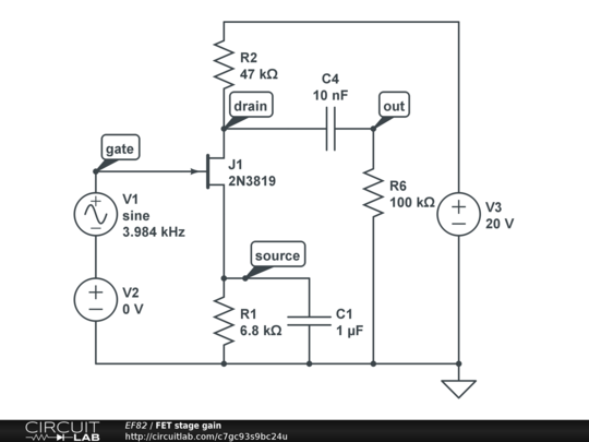
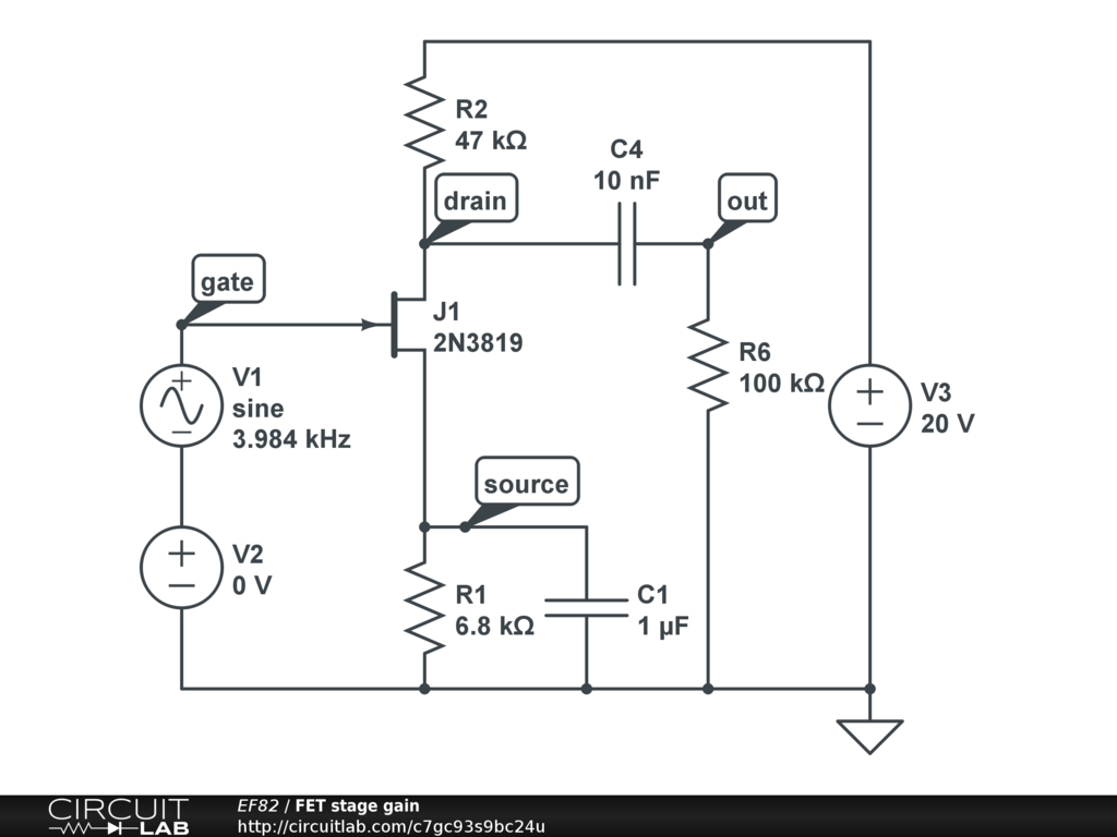
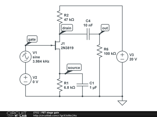
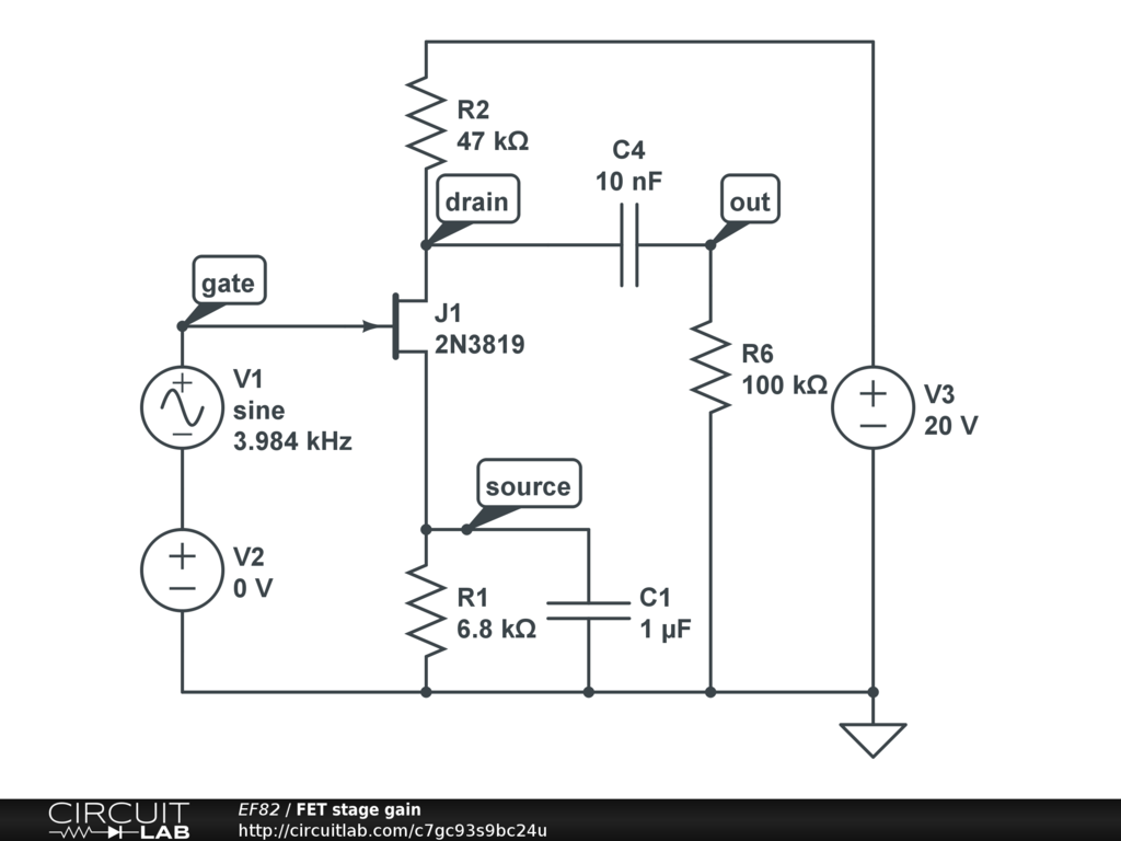
How does voltage gain vary with gate bias?


Description

Not provided.


Comments

No comments yet. Be the first!

Leave a Comment

Please sign in or create an account to comment.

Revision History

Only the circuit's creator can access stored revision history.