Created by
Created December 11, 2013
Last modified December 11, 2013
Tags No tags.

Summary

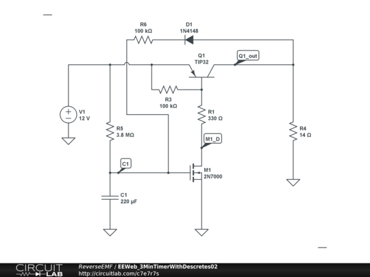
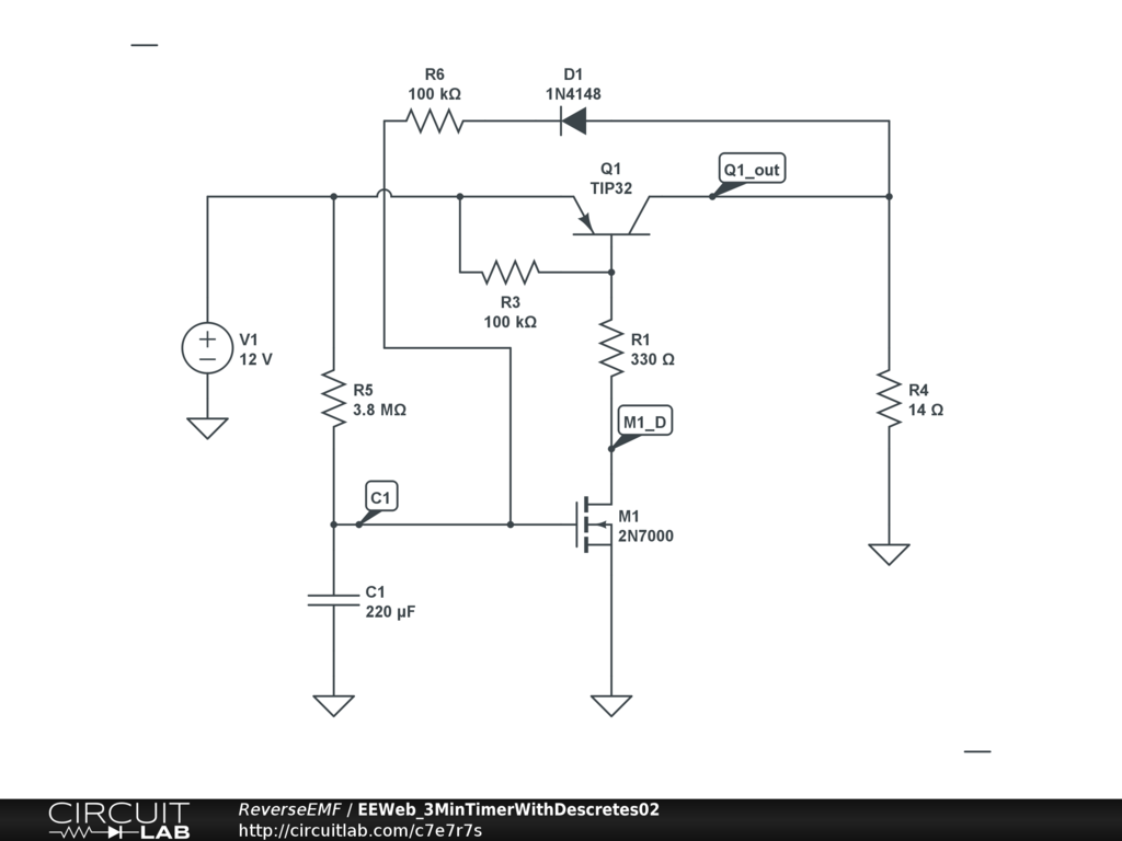
Provides an ~3 minute power-on delay. R4 represents the device to be powered by 12VDC.


Description

Not provided.


Comments

No comments yet. Be the first!

Leave a Comment

Please sign in or create an account to comment.

Revision History

Only the circuit's creator can access stored revision history.