Created by
Created March 13, 2013
Last modified March 14, 2013
Tags 2-bit   ball-counter   bin-to-dec   jk-flip-flop   pinball  

Summary

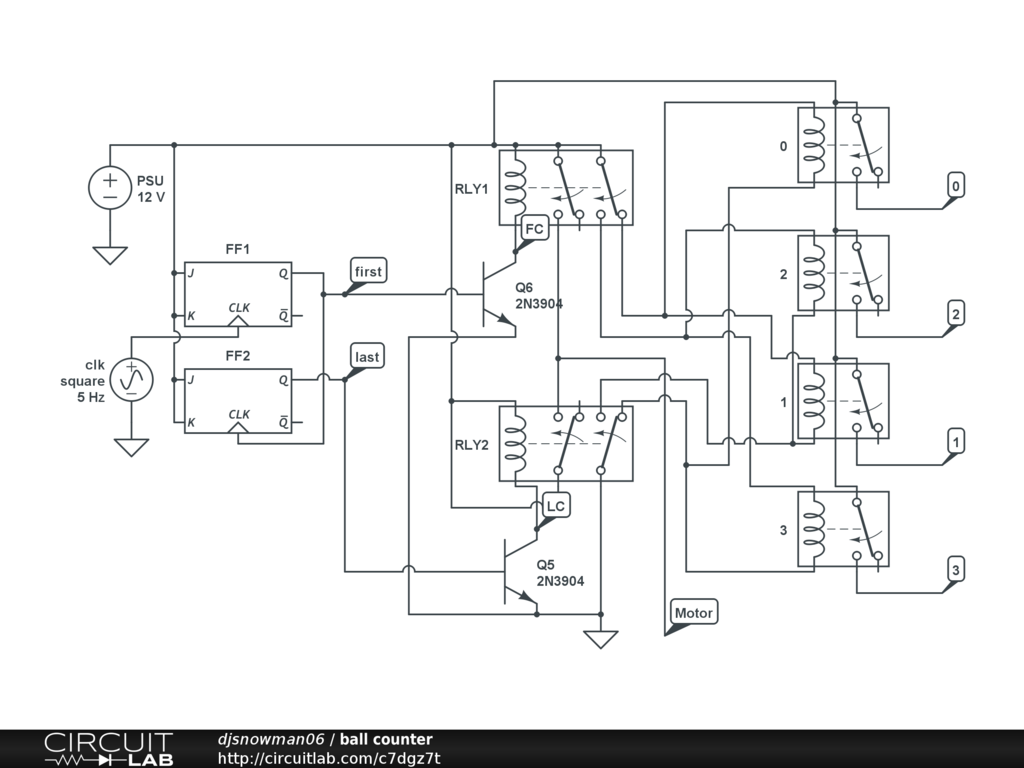
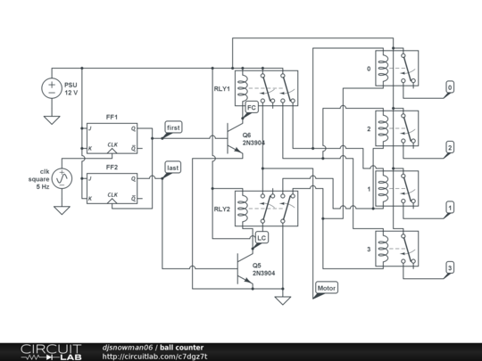
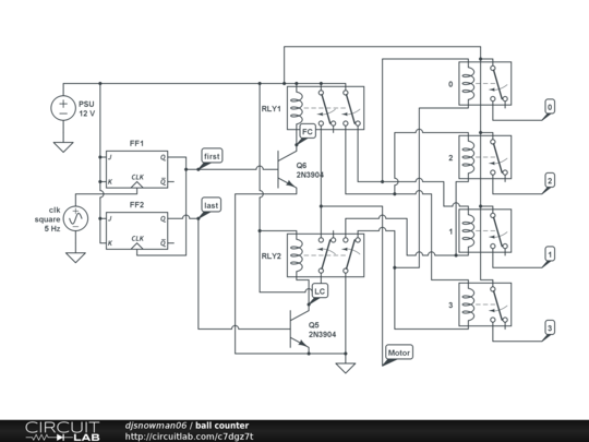
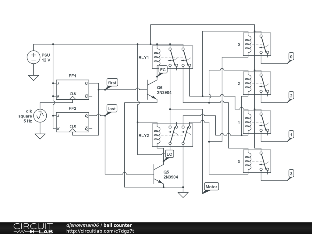
ball counting module for pinball. allows ball deployment if count is not=0


Description

Not provided.


Comments

No comments yet. Be the first!

Leave a Comment

Please sign in or create an account to comment.

Revision History

Only the circuit's creator can access stored revision history.