Created by
Created April 16, 2021
Last modified May 24, 2021
Tags automatic-backup   pmos  

Summary

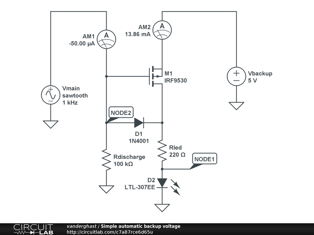
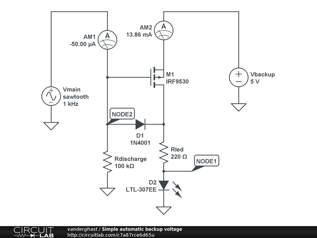
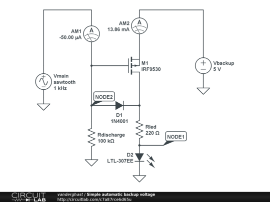
Provide a backup, Vbackup, when the main source, Vmain, fails to supply the required voltage. The switching is automatic and revert to Vmain, also automatically, when Vmain "comes back". The two Amp-meters are used to demonstrate the origine of the voltage on the load, here, a LED (and its resistor).


Description

Simple automatic backup voltage source switching on and off automatically as the main source, Vmain, fails or become too low.

The backup gets on if its voltage exceed Vmain + VGS(TH) of the PMOS. Rdischarge is a pull dow resistor. Rled and D2 simulate the "load" on the circuit. This circuit is just a simple implementation. Note that there is a small ripple occuring with the switching on. Vmain is defined as a sawtooth to simulate a failure of a main DC source.


Comments

No comments yet. Be the first!

Leave a Comment

Adding comments has been disabled for this circuit.

Revision History

Only the circuit's creator can access stored revision history.