Created by
Created March 13, 2013
Last modified March 13, 2013
Tags power-supply   power-supply-unit  

Summary

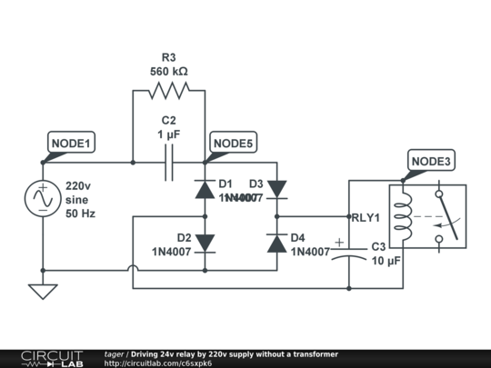
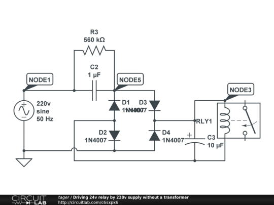
A circuit for 24v power supply without a transformer, the output voltage depends on relay resistnce, capacitors and R3.


Description

Not provided.


Comments

No comments yet. Be the first!

Leave a Comment

Please sign in or create an account to comment.

Revision History

Only the circuit's creator can access stored revision history.