Created by
Created June 08, 2012
Last modified June 11, 2012
Tags bias   colpitts   condenser   multiplier   oscillator  

Summary

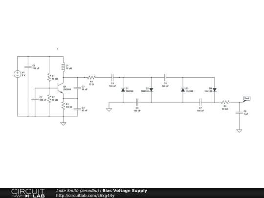
This is a colpitts oscillator feeding a "multiplier ladder". It runs at about 230KHz. My particular application is for a studio-grade condenser microphone bias voltage generator. Microphone diaphragm biasing is static and does not draw any significant current from the output of this circuit. The operating frequency is deliberately set at an order of magnitude above the top of the audio spectrum. I only drew four stages of multiplier ladder in this drawing, but the actual circuit that i built (and worked well) used 14 stages (14 diodes). It operates from a range of supply voltages: I'v personally tested it from 1.2V to 20V. It provides about a 12 fold increase from the supply rail (with no load on the output). Vce(max) for the 2N3904 is 40V, so I would think a 20V supply is about the limit of supply rail voltage. With a 9V battery, the output is about 105VDC and a quiescent current from the battery of 4.5mA. The oscillator has a high gain (high p-p output, nearly rail-to-rail) and produces some harmonic distortion which is ok for my application. R3 could be increased to lower the distortion (and output). With the high gain, the oscillator's p-p output is almost 2x the rail voltage. R4 is not critical, and the exact diodes are not either. The caps in the ladder only have to handle the p-p voltage of the oscillator. The final LPF cap does have to handle the full output voltage. The corner frequency of the output filter works for my application, but practically any values could be used (assuming there is no significant load on the output).

As-drawn (with only 4 ladder stages), it would yield about a 4x multiplication of the supply rail voltage.


Description

Not provided.


Comments

Nice! Just what I was looking for :)

by servant
June 09, 2012

Leave a Comment

Please sign in or create an account to comment.

Revision History

Only the circuit's creator can access stored revision history.