Created by
Created April 01, 2013
Last modified April 03, 2013
Tags ac   control   dc   dimmer   triac   variable   variac  

Summary

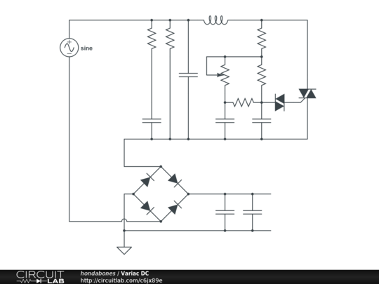
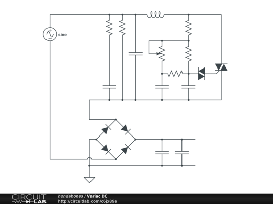
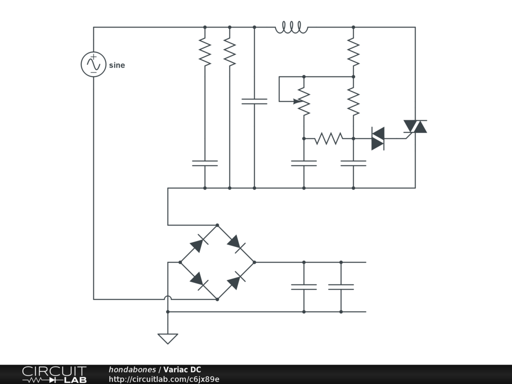
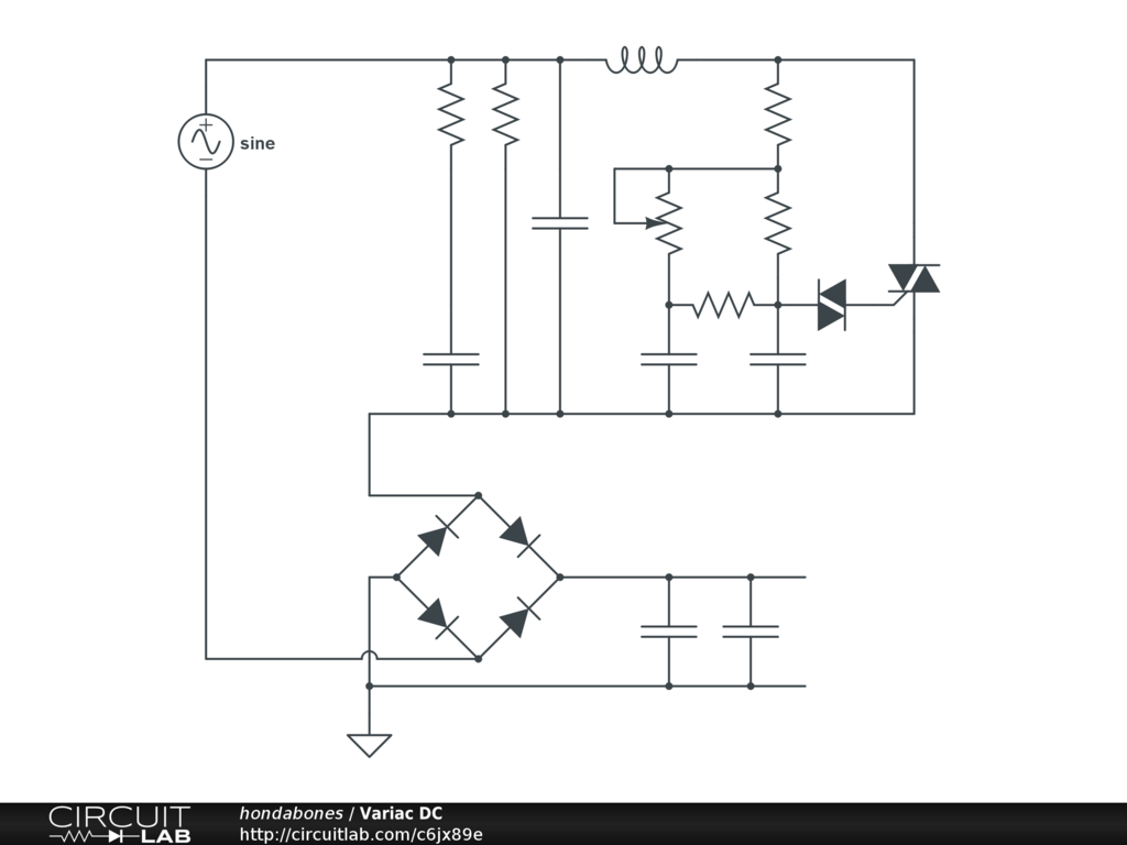
Use a dimmer switch to vary AC to vary DC output.


Description

Using a common dimmer switch found at a hardware store to vary the AC voltage input. Resulting in the output DC being varied. I don't know if this will work.


Comments

No comments yet. Be the first!

Leave a Comment

Please sign in or create an account to comment.

Revision History

Only the circuit's creator can access stored revision history.