Created by
Created July 10, 2012
Last modified July 10, 2012
Tags No tags.

Summary

Not provided.


Description

Not provided.


Comments

hmm.... it had out 0.000v from -1.000v in so it has a problem it should work for you!

by hellyeah
July 10, 2012

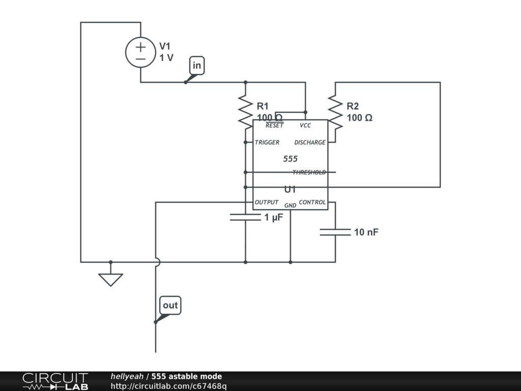
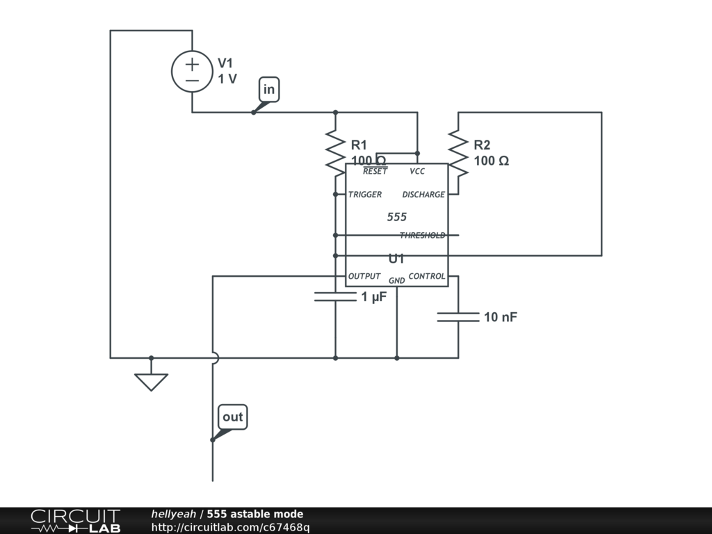
Your circuit would be easier for other people to read if you could draw the wires round the 555 block instead of across it and space the components apart so their values can be see clearly but that aside, your power supply is the wrong polarity.

You might get more help if you post a new thread rather than tack it onto the end of an old one.

Saying clearly what your problem is and /or what you would like help with is also good practice in any forum.

:)

by signality
July 10, 2012

Vcc is connected to -1V. This needs to be a positive voltage. In a practical sense, it would need to be several volts for the real 555 to function.

by CarlSawtell
July 10, 2012

Leave a Comment

Please sign in or create an account to comment.

Revision History

Only the circuit's creator can access stored revision history.