Created by
Created April 12, 2012
Last modified May 18, 2012
Tags amplifier   bjt   convergence   feedback   initial-conditions   jfet   level-shift   startup  

Summary

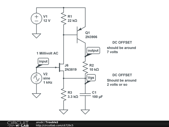
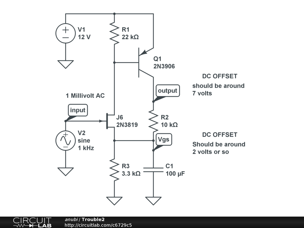
This is a subset of "Trouble 1". This is the core voltage gain and DC bias feedback which would exhibit convergence difficulty on the old FET model. CircuitLab has fixed the model. This circuit now operates properly.


Description

This is the core amplifier circuit of "Trouble1" which was used to illustrate a convergence problem. CircuitLab has fixed the convergence problem and this circuit now operates properly.

The intent of this circuit was to have its input referenced to ground and be of high impedance. The circuit provides substantial power gain for driving communications cable. This subset of the circuit provides high impedance and voltage gain. It should have an emitter follower stage following it to provide current gain and isolation for driving cable.


Comments

No comments yet. Be the first!

Leave a Comment

Please sign in or create an account to comment.

Revision History

Only the circuit's creator can access stored revision history.