Created by
Created April 16, 2013
Last modified April 16, 2013
Tags filter   guitar   passive-filter  

Summary

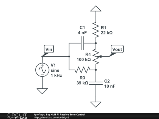
This is the Passive Tone control for the Big Muff Pi Fuzz Pedal.
See: http://en.wikipedia.org/wiki/Big_Muff


Description

Not provided.


Comments

No comments yet. Be the first!

Leave a Comment

Please sign in or create an account to comment.

Revision History

Only the circuit's creator can access stored revision history.