Created by
Created June 05, 2025
Last modified August 15, 2025
Tags analog   npn   square-wave  

Summary

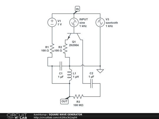
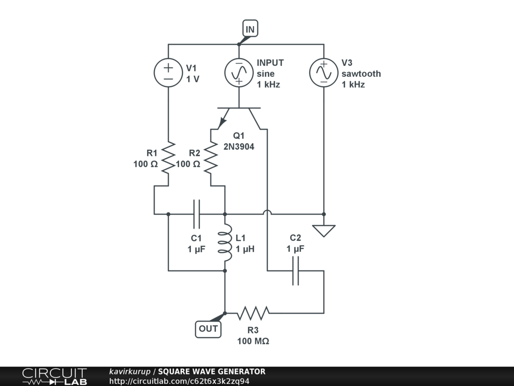
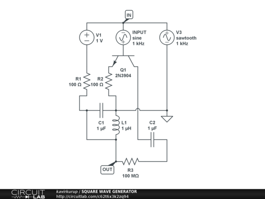
Generates weird square waves.


Description

Not provided.


Comments

This generates square waves.

by kavirkurup
June 05, 2025

Leave a Comment

Please sign in or create an account to comment.

Revision History

Only the circuit's creator can access stored revision history.