Created by
Created July 05, 2019
Last modified July 06, 2019
Tags led  

Summary

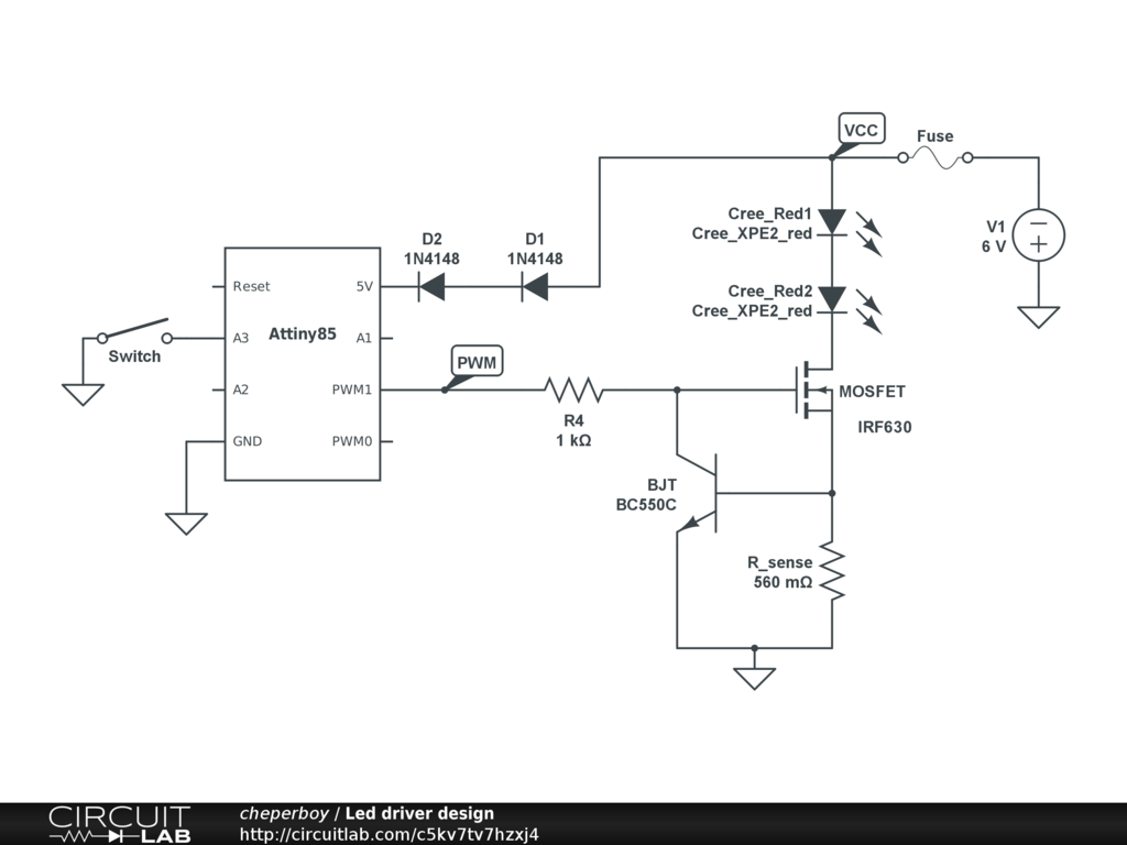
constant current led driver from 6v DC input.
Controlled from Attiny85 PWM.


Description

This circuit is not made for simulation purpose but to show the schematic design including Attiny85. Simulation including 2 Cree Leds in series do not work: input voltage is too low. (It works well with the real circuit).

see github repo

see hackaday.io


Comments

No comments yet. Be the first!

Leave a Comment

Please sign in or create an account to comment.

Revision History

Only the circuit's creator can access stored revision history.