Created by
Created March 26, 2012
Last modified June 13, 2012
Tags light   parts  

Summary

Incomplete Workforce Spotlight circuit. Once I figure out what each of these components are, I'll probably strip it for parts.


Description

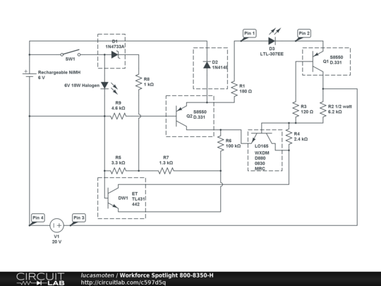
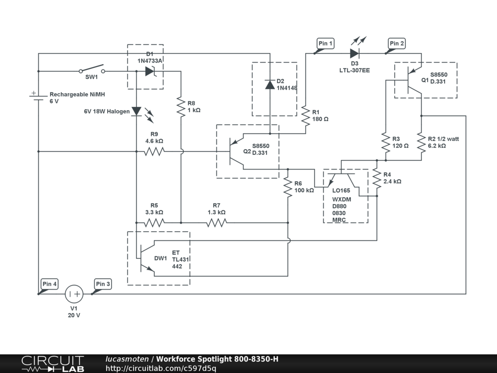
This circuit is based upon the Workforce Spotlight made in china and sold at Home Depot stores. I bought 2 of these. One worked ok, the other wouldn't hold a charge very long.So bummer, bad cells. And of course, the cells cost more to replace then the unit cost. I hate these disposable rechargeable products. So, now I'm debating on salvaging it for parts, but I need to determine what each of the parts are before doing so!.

The parts in the diagram that are outlined have yet to be specifically identified. I've captured whatever markings I could see on them and will need to look them up. D1 has been identified as a zener diode, but I don't know the specs. What was previously labeled as C1 and known not to be a capacitor is now identified as D2, a regular diode, specs also unknown (some of the characters look like 1N40 and HY).

Of the 4 transistors shown, only 2 have their Base, Collector and Emitter labeled (EBC) on the board. These are Q1 and Q2. L0165 is bigger, and lays on what looks like a heat sink. Because of this, I think it is some kind of voltage regulator. DW1 is not labeled, and makes me wonder if the arrangement is CBE. If I knew what "Q" and "DW" prefixes meant that might help me sort this out.


Comments

I have only had a few minutes to study the circuit but I am about 95% certain that Q1 and Q2 must be PNP instead of NPN. I also expect that D4 is reversed in the diagram. You probably can check the diodes with ur multi-meter. The circuit still doesn't click, especially if LO168 has heatsink. It should be the workhorse to provide power to the battery but in the current circuit Q2 is downstream. Recheck and verify the wiring. Something looks amis.

by KJF
June 12, 2012

Thanks KJF. After checking with a multimeter, Q1 and Q2 are indeed PNP. I've updated the diagram. Where do I have D4 ?

by lucasmoten
June 13, 2012

I was looking at D3! My eyes are not as good as they used to be!

In the revised circuit, I believe that the emitters and collectors are reversed on Q1 and Q2. If so, then D3 needs to be reversed.

by KJF
June 13, 2012

AA batteries are now up to 3200 mahr. Plan to replace original with replaceable AAs.

by Beeman
June 23, 2012

They say to never charge with light ON. I've accidently done this twice and blown the spotlight. Does anyone know what component fails?

by Beeman
June 23, 2012

When you say you "blown the spotlight", what do you mean by that? Just not working, not charging anymore? Or was there an audible pop, or smoke, or smell?

by lucasmoten
June 23, 2012

Sorry, "blown" could mean anything. The symptoms are completely dead. No charging indicator light, on glimmer from bulb (bulb tests good). No sign of burned component. Now that I have your schematic I'll look at it further when I have time. Thanks for your reply.

by Beeman
June 24, 2012

Beeman - The symptoms you describe are pretty much what mine does. As best as I could, I tested all the parts. The only thing that stood out was the cells - Can let it charge (no indicator light) for anywhere from 30 minutes to 10 hours, and it'll light for about 5 seconds as it dims to nothing. Might just be one bad battery in the pack.Transformer is good, but unregulated.

by lucasmoten
June 24, 2012

If there is no indicator light when charging, you are getting no current flow and no charging is taking place.

by KJF
June 25, 2012

I still don't know what the part is that has 3 leads, and sits on a heat sink. I'm guessing its a voltage regulator, but can't quite identify it. Markings are WXDM, D880, 0830, MRC. Nearby on the board is LO165.

The 5 battery cells have the following voltages

  1. 0.00 - dead cell
  2. 0.89
  3. 0.96
  4. 1.01
  5. 0.88 ALL. 3.80
by lucasmoten
June 26, 2012

Hi - noobie here, I've been out of electronics for years, but I'm anxious to get back into it. Anyway, I did the same thing - left it charging with the light on - that poorly placed latch kept it on and I didn't notice. FWIW, I was curious and dug in to find what failed and in my case it was R2. It was obviously burned. Hope that helps.

by JereNeal
September 22, 2012

Leave a Comment

Please sign in or create an account to comment.

Revision History

Only the circuit's creator can access stored revision history.