Created by
Created April 07, 2016
Last modified April 08, 2016
Tags astable-multivibrator   op-amp   oscillator   relaxation-oscillator  

Summary

A simple op-amp circuit for generating square(-ish) waves


Description

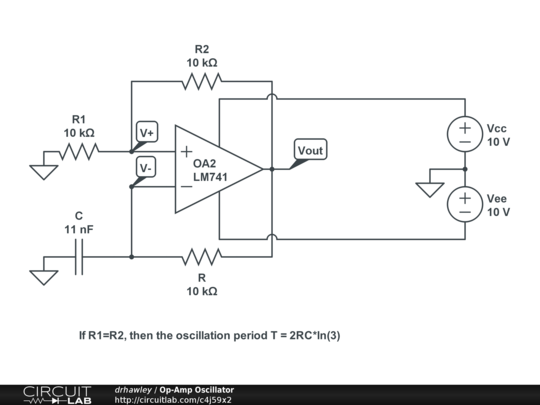
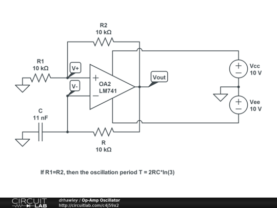
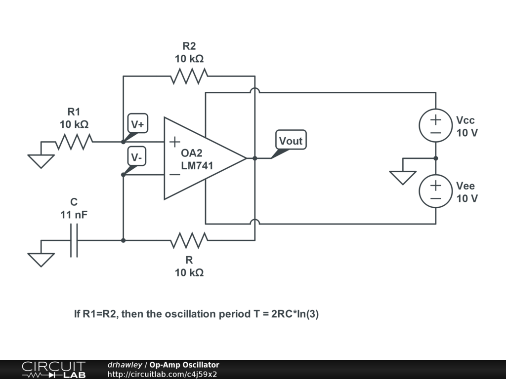
Also known as a "relaxation oscillator" and/or "astable multivibrator."

R1 & R2 together make a kind of Schmitt Trigger (https://www.circuitlab.com/circuit/6yu89x/schmitt-trigger/) for flip-flopping the output. These in conjunction with R & C set the timescale for the charging & discharging which in turn sets the period of the oscillation.

This period is T = 2RC ln( (1+a)/(1-a) ), where a = R1/(R1+R2)

Interesting choices:

  1. R1 = R2 means a = 1/2 and thus T = 2 RC ln(3). And ln(3) = 1.098..which is close to 1, so T = approx 2RC.

  2. 2*ln((1+a)/(1-a)) = 1, which gives a = (sqrt(e)-1)/(sqrt(e)+1) = about 0.24. So choose R1 to be roughly R2/3. Then T = approx RC.


Comments

No comments yet. Be the first!

Leave a Comment

Please sign in or create an account to comment.

Revision History

Only the circuit's creator can access stored revision history.