Created by
Created April 14, 2021
Last modified April 14, 2021
Tags No tags.

Summary

Related to a question in the forum area.


Description

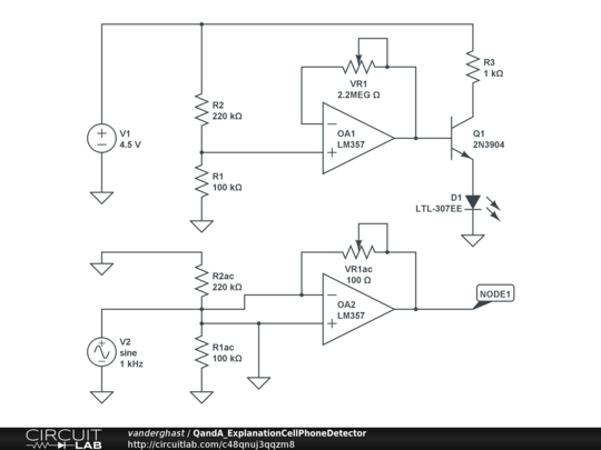
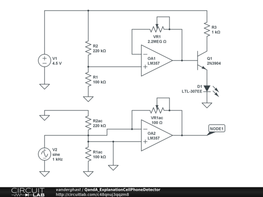
To explain an AC circuit, a traditionnal analysis is to perfor a DC analysis to get the offsets, then, to somehow add the AC signal. The DC analysis replace the capacitors by a broken wire. Doing so, we get the upper part, a somehow traditionnal basis OpAmp circuit.

For the AC analysis, we replace the DC source by a ground, the capacitors by a completed wire (and the BJT by its r_pi model, but that is not necesssary here). We observe that R1 is now in parallel with a zero ohm resistor, both tied to the ground. Furthermore, both inputs of the OpAmp are now connected together, and to the ground. So the output of the ideal OpAmp would be at zero volt (well, if the OpAmp could go that down, but an LM387 is NOT a RAIL to RAIL OpAmp), So, the Node1 is at that voltage.


Comments

No comments yet. Be the first!

Leave a Comment

Adding comments has been disabled for this circuit.

Revision History

Only the circuit's creator can access stored revision history.