Created by
Created July 22, 2013
Last modified July 23, 2013
Tags No tags.

Summary

Not provided.


Description

Not provided.


Comments

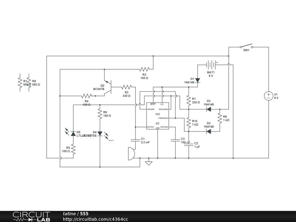
With no specification or description or a "How it works" document it is almost impossible to work out what this circuit is supposed to do.

However, it is obvious that there are several faults in it.

1) Bat1 is the wrong polarity;

2) R2 does nothing other than load the 9V rail when SW1 is closed;

3) Q2 does nothing: it's collector load resistor, R4, and emiter are shorted to ground by the ground end of R2;

4) hence R3 is effectively unconnected at the Q2 base end because the be and bc juntions of Q2 are both only ever zero or reverse biased;

5) However, the be junction of Q2 will go into zener breakdown when R3 is pulled high by the 555 timer output;

6) Depending on the intended but undescribed circuit function, the low impedance load presented by either R6 and D4 or R5 and D5 will swamp any pullup resistance values used to set the timing interval with C2.

by signality
July 23, 2013

Leave a Comment

Please sign in or create an account to comment.

Revision History

Only the circuit's creator can access stored revision history.